Filtri
| Descrizione | Rilasciato da | Per applicazione | Per prodotti finali | |||
|---|---|---|---|---|---|---|
DN265F |
Analog Devices | Power Management | Backplane Distributed Power, ATCA Backplane, InfiniBand | |||
DN226F |
Analog Devices | Power Management | Backplane Distributed Power, ATCA Backplane | |||
DN319FLow Voltage Hot-Swap Controller Ignores Backplane Noise and Surges |
Analog Devices | Power Management | Backplane Distributed Power, ATCA Backplane | |||
DN217FLTC1645 Dual Channel Hot-Swap Controller/Power Sequencer Allows Insertion Into a Live Backplane |
Analog Devices | Power Management | Backplane Distributed Power, ATCA Backplane | |||
DN98 |
Analog Devices | Power Supplies | Portable, Power Supplies, Battery Management, Backplane Distributed Power | |||
DN390FLT3481, 800kHz LT3481 DC/DC Converter Delivers 2A at 3.3V Output |
Analog Devices | Power Supplies | Industrial, Automotive and Transportation, Backplane Distributed Power | |||
DC126A |
Analog Devices | Wireless Communication | Backplane Distributed Power, ATCA Backplane | |||
DN390F |
Analog Devices | Power Supplies | Industrial, Automotive and Transportation, Backplane Distributed Power | |||
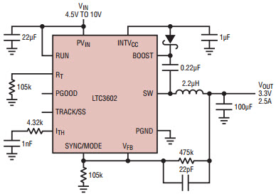
LTC3602_Typical ApplicationTypical Application Circuit for LTC3602IUF, 3.3V, 2.5A, 1MHz Step-Down Regulator |
Analog Devices | Power Supplies | Backplane Distributed Power, Portable Instrumentation, Battery Powered Systems | |||
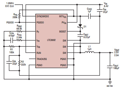
LTC3602_Typical ApplicationTypical Application Circuit for LTC3602EUF, 2.5V, 2.5A Step-Down Regulator, Synchronized to 1.8MHz |
Analog Devices | Power Supplies | Backplane Distributed Power, Portable Instrumentation, Battery Powered Systems | |||
LTC3602_Typical Application |
Analog Devices | Power Supplies | Backplane Distributed Power, Portable Instrumentation, Battery Powered Systems | |||
LTC3602_Typical Application |
Analog Devices | Power Supplies | Backplane Distributed Power, Portable Instrumentation, Battery Powered Systems | |||
DC326CLT1766EFE Demo Board, 1.5A, 200kHz High Voltage Buck Converter, Vin = 6V-60V, Vout = 5V @ 1A |
Analog Devices | Power Supplies | Laptop, Automotive and Transportation, Industrial Control, Backplane Distributed Power, Battery Charger | |||
LT1506-0898-magLT1506-3.3, 5V to 3.3V step-down converter application Circuit |
Analog Devices | Power Supplies | Portable, Backplane Distributed Power, Battery Charger, Portable Computers | |||
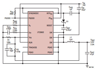
LTC3602_Typical ApplicationTypical Application Circuit for LTC3602IUF, 2.5V, 2.5A Step-Down Regulator, Synchronized to 1.8MHz |
Analog Devices | Power Supplies | Backplane Distributed Power, Portable Instrumentation, Battery Powered Systems | |||
DSOl12F |
Analog Devices | Power Management | Backplane Distributed Power, ATCA Backplane | |||
ADP2441-EVALZADP2441 Step-Down DC to DC Regulator with a wide input voltage range of 4.5 V to 36 V |
Analog Devices | Power Supplies | Power Supplies, Industrial Control, Backplane Distributed Power | |||
LTC3602_Typical Application |
Analog Devices | Power Supplies | Backplane Distributed Power, Portable Instrumentation, Battery Powered Systems | |||
LTC3602_Typical Application |
Analog Devices | Power Supplies | Backplane Distributed Power, Portable Instrumentation, Battery Powered Systems | |||
DSOl12F |
Analog Devices | Power Management | Backplane Distributed Power, ATCA Backplane | |||