Filtri
| Descrizione | Rilasciato da | Per applicazione | Per prodotti finali | |||
|---|---|---|---|---|---|---|
LTC1542_Typical ApplicationTypical Application for LTC1542 - Micro-power Op-Amp, Comparator and Reference |
Analog Devices | Amplifiers and Comparators | Remote Control, Remote Keyless Entry, Smoke Detector, Alarm System, Security Sensor, Battery Powered Systems, Portable Telephones | |||
MAX7042EVKITMAX7042EVKIT, Evaluation Kit for MAX7042 315, 433.92MHz RF Transceiver for Factory Automation |
Analog Devices | Wireless Communication | Factory Automation, Remote Control, Security System, Remote Keyless Entry, Telemetry, Tire Pressure Monitoring System, Smoke Detector | |||
LTC1541_Typical ApplicationTypical Application for LTC1541 - Micro-power Op-Amp, Comparator and Reference |
Analog Devices | Amplifiers and Comparators | Remote Control, Remote Keyless Entry, Smoke Detector, Alarm System, Security Sensor, Battery Powered Systems, Portable Telephones | |||
MAX41464EVKIT-868 |
Analog Devices | Wireless Communication | Remote Keyless Entry, Tire Pressure Monitoring System, Garage Door Opener, Radio Controlled Toys, Building Automation, Home Security, Automatic Meter Reading (AMR), Internet of Things (IoT) | |||
MAX41460EVKIT#MAX41460EVKIT#, Evaluation Kit for the MAX41460 434MHz ASK/FSK Transmitter with SPI Interface |
Analog Devices | Wireless Communication | Remote Keyless Entry, Tire Pressure Monitoring System, Garage Door Opener, Radio Controlled Toys, Building Automation, Home Security, Automatic Meter Reading (AMR), Internet of Things (IoT) | |||
MAX41462EVKIT-434 |
Analog Devices | Wireless Communication | Remote Keyless Entry, Tire Pressure Monitoring System, Garage Door Opener, Radio Controlled Toys, Building Automation, Home Security, Automatic Meter Reading (AMR), Internet of Things (IoT) | |||
DC112ADC112A, Evaluation Board for the LT1328 IrDA Infrared Receiver |
Analog Devices | Wireless Communication | Remote Control, Remote Keyless Entry, Telemetry | |||
MAX7032EVKIT-315 |
Analog Devices | Wireless Communication | Remote Control, Security System, Remote Keyless Entry, Telemetry, Smoke Detector, Garage Door Opener, Home Automation, Remote Sensing | |||
MAX7030EVKIT-433 |
Analog Devices | Wireless Communication | Remote Control, Security System, Remote Keyless Entry, Telemetry, Smoke Detector, Garage Door Opener, Home Automation, Remote Sensing | |||
MAX7032EVKIT-433 |
Analog Devices | Wireless Communication | Remote Control, Security System, Remote Keyless Entry, Telemetry, Smoke Detector, Garage Door Opener, Home Automation, Remote Sensing | |||
MAX7030EVKIT-315 |
Analog Devices | Wireless Communication | Remote Control, Security System, Remote Keyless Entry, Telemetry, Smoke Detector, Garage Door Opener, Home Automation, Remote Sensing | |||
MAX7037EVKIT868#MAX7037EVKIT868#, Evaluation Kit for the MAX7037 868MHz Ultra-Low-Power RF ISM Transceiver |
Analog Devices | Wireless Communication | Remote Keyless Entry, Tire Pressure Monitoring System, Building Automation, Smart Home, Network Sensor, Smart Metering | |||
MAX7037EVKIT434#MAX7037EVKIT434#, Evaluation Kit for the MAX7037 434MHz Ultra-Low-Power RF ISM Transceiver |
Analog Devices | Wireless Communication | Remote Keyless Entry, Tire Pressure Monitoring System, Building Automation, Smart Home, Network Sensor, Smart Metering | |||
MAX7037EVKIT915#MAX7037EVKIT915#, Evaluation Kit for the MAX7037 915MHz Ultra-Low-Power RF ISM Transceiver |
Analog Devices | Wireless Communication | Remote Keyless Entry, Tire Pressure Monitoring System, Building Automation, Smart Home, Network Sensor, Smart Metering | |||
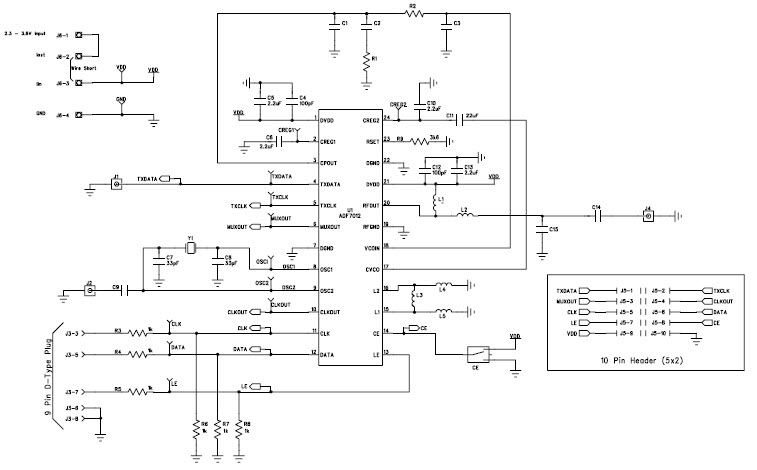
EVAL-ADF7012EB3 |
Analog Devices | Wireless Communication | Remote Control, Security System, Remote Keyless Entry, Metering, ISM-band Wireless | |||
EVAL-ADF7012EB2 |
Analog Devices | Wireless Communication | Remote Control, Security System, Remote Keyless Entry, Metering, ISM-band Wireless | |||
EVAL-ADF7012EBZ4 |
Analog Devices | Wireless Communication | Remote Control, Security System, Remote Keyless Entry, Metering, ISM-band Wireless | |||
EVAL-ADF7012EB4 |
Analog Devices | Wireless Communication | Remote Control, Security System, Remote Keyless Entry, Metering, ISM-band Wireless | |||
EVAL-ADF7012EB1 |
Analog Devices | Wireless Communication | Remote Control, Security System, Remote Keyless Entry, Metering, ISM-band Wireless | |||
EVAL-ADF7012DB2 |
Analog Devices | Wireless Communication | Remote Control, Security System, Remote Keyless Entry, Metering, ISM-band Wireless | |||