Filtri
| Descrizione | Rilasciato da | Per applicazione | Per prodotti finali | |||
|---|---|---|---|---|---|---|
DN182FLT1167, Single Resistor Sets the Gain of the Best Instrumentation Amplifier |
Analog Devices | Signal Conditioning | Instrumentation and Measurement, Communications and Telecom, Data Acquisition System, Audio, Battery Management, Digital Radio | |||
DN283FLTC1733, Complete 1.5A Single Cell Li-Ion Charger for 4.1V or 4.2V Cells |
Analog Devices | Battery Management | Cellular Phone, Computers and Peripherals, Audio Dock, Digital Still Camera (DSC) | |||
CN-0142 |
Analog Devices | Data Conversion | Automotive and Transportation, Instrumentation and Measurement, Wireless, Audio, Medical and Healthcare, Video and Imaging, Health System | |||
DN227FLT1787 Connected to LTC1404 ADC: Bidirectional Current-to-Bits Converter |
Analog Devices | Signal Conditioning | Portable, Data Acquisition System, Audio, Battery Management, Digital Radio, Telecom Infrastructure | |||
A8591_Typical Application |
Allegro MicroSystems | Power Supplies | Industrial, HVAC, Navigation System, Home Theater, Instrument Cluster, Networking, Stereo Audio System, Telecom System | |||
A8591_Typical ApplicationTypical Application Circuit for A8591 Wide Input Voltage, 2A Buck Regulator Family with Low-IQ Mod |
Allegro MicroSystems | Power Supplies | Industrial, HVAC, Navigation System, Home Theater, Instrument Cluster, Networking, Stereo Audio System, Telecom System | |||
DN86LTC1174CS8, Low Noise, High Efficiency Step-Down Regulator for Personal Communications Devices |
Analog Devices | Power Supplies | Communications and Telecom, Active Noise Cancellation | |||
Basic Layout Tips |
Asahi Kasei Microdevices Corporation | Audio | Audio | |||
DN70 |
Analog Devices | Signal Generation | Communications and Telecom, Audio | |||
A8585_Typical ApplicationTypical Application for A8585 Wide Input Voltage, 2A Buck Regulator Family with Low IQ Mode |
Allegro MicroSystems | Power Supplies | Industrial, HVAC, Navigation System, Home Theater, Instrument Cluster, Stereo Audio System, Telecommunication & Networking | |||
ADP322CPZ-REDYKITADP322CPZ-REDYKIT, RedyKit for the ADP322 Triple, 200 mA Low Dropout (LDO) Regulator |
Analog Devices | Power Supplies | Cellular Phone, Smart Phone, Digital Camera, Audio, Battery Management, Medical and Healthcare | |||
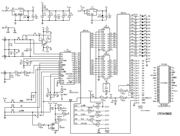
DC178A |
Analog Devices | Data Conversion | Communications and Telecom, Data Acquisition System, Audio, Portable Medical Instrumentation | |||
ADP1711-2.5-EVALZ |
Analog Devices | Power Supplies | Cellular Phone, Smart Phone, Digital Camera, Audio, Battery Management | |||
ADP2140CPZ-REDYKIT1.2V, 1.8V DC to DC Multi-Output Power Supply for Cellular Phone |
Analog Devices | Power Supplies | Cellular Phone, Smart Phone, Digital Camera, Audio, Portable Media Player, Battery Management | |||
DC1484A-BLT3651EUHE-8.2 Demo Board, 4A High Voltage 2-Cell Li-Ion Battery Charger |
Analog Devices | Battery Management | Industrial, Notebook, Laptop, Automotive and Transportation, Cradle Charger | |||
ADP2108-1.0-EVALZADP2108-1.0-EVALZ Evaluation Board for 600mA, 3 MHz Buck Regulator |
Analog Devices | Power Supplies | Personal Digital Assistant, Digital Camera, Audio, Portable Media Player, Desktop PC, GPS Navigation | |||
ADP162UJZ-REDYKIT |
Analog Devices | Power Supplies | Cellular Phone, Smart Phone, Digital Camera, Audio, Battery Management | |||
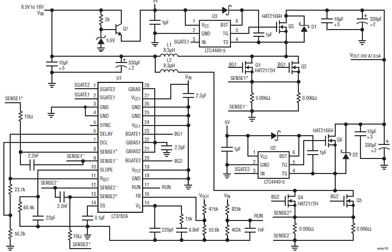
DN455Synchronous Boost Converter Based on the LT3782A (VOUT = 24V at 8.5A, VIN = 8.5V to 18V) |
Analog Devices | Power Supplies | Automotive and Transportation, Audio Amplifier | |||
AN3224 |
Analog Devices | Power Drivers | Automotive and Transportation, Audio | |||
AN10945V ADC Differential To Single Ended Conversion for Instrumentation |
Analog Devices | Signal Conditioning | Instrumentation and Measurement, Industrial Control, Audio, Navigation System, Sensor and Transducer, Medical System | |||