DC873A, Demonstration Board for the LTC1867LCGN Octal, 16-bit Analog to Digital Converter
Progetto di riferimento usando la parte LTC1867LCGN di Analog Devices
Documenti associati
Per prodotti finali
- Data Acquisition System
- Industrial Control
- Ultrasound Imaging
Per contattare il Servizio Clienti.
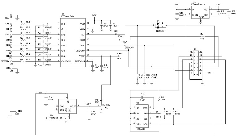
- DC873A, Demonstration circuit features the LTC1867L Octal 16-bit Analog to Digital Converter. The LTC1867L can be software programmed for a unipolar 0 to 2.5V or bipolar +/-1.25V input range. The 8 channel multiplexer can be programmed for 8 single-ended inputs with respect to ground, 7 single-ended inputs with respect to the COM/CH7 pin, 4 differential inputs or any combination of these
Funzioni principali
-
ADC Resolution16 Bit
-
ADC Sampling Rate175K SPS
-
Number of Channels8CH
Parti in primo piano (28)
| Numero parte | Produttore | Tipo | Per contattare il Servizio Clienti. | |||
|---|---|---|---|---|---|---|
|
|
LT1761ES5-3.3 | Analog Devices | Linear Regulators | LDO Regulator Pos 3.3V 0.1A 5-Pin TSOT-23 | ACQUISTA | |
|
|
24LC025-I/P | Microchip Technology | EEPROM | EEPROM Serial-I2C 2K-bit 256 x 8 3.3V/5V 8-Pin PDIP Tube | ACQUISTA | |
|
|
24LC025T-I/MNY | Microchip Technology | EEPROM | EEPROM Serial-I2C 2K-bit 256 x 8 3.3V/5V 8-Pin TDFN EP T/R | ACQUISTA | |
|
|
24LC025T-I/OT | Microchip Technology | EEPROM | EEPROM Serial-I2C 2K-bit 256 x 8 3.3V/5V 6-Pin SOT-23 T/R | ACQUISTA | |
|
|
24LC025-E/MS | Microchip Technology | EEPROM | EEPROM Serial-I2C 2K-bit 256 x 8 3.3V/5V 8-Pin MSOP Tube | ACQUISTA | |
|
|
24LC025T-E/ST | Microchip Technology | EEPROM | EEPROM Serial-I2C 2K-bit 256 x 8 3.3V/5V 8-Pin TSSOP T/R | ACQUISTA | |
|
|
24LC025-I/ST | Microchip Technology | EEPROM | EEPROM Serial-I2C 2K-bit 256 x 8 3.3V/5V 8-Pin TSSOP Tube | ACQUISTA | |
|
|
LT1790ACS6-1.25 | Analog Devices | Voltage References | V-Ref Precision 1.25V 5mA 6-Pin TSOT-23 | ACQUISTA | |
|
|
24LC025T-E/OT | Microchip Technology | EEPROM | EEPROM Serial-I2C 2K-bit 256 x 8 3.3V/5V 6-Pin SOT-23 T/R | ACQUISTA | |
|
|
24LC025T-I/SN | Microchip Technology | EEPROM | EEPROM Serial-I2C 2K-bit 256 x 8 3.3V/5V 8-Pin SOIC N T/R | ACQUISTA | |
|
|
24LC025T/SN | Microchip Technology | EEPROM | EEPROM Serial-I2C 2K-bit 256 x 8 3.3V/5V 8-Pin SOIC N T/R | ACQUISTA | |
|
|
24LC025-E/SN | Microchip Technology | EEPROM | EEPROM Serial-I2C 2K-bit 256 x 8 3.3V/5V 8-Pin SOIC N Tube | ACQUISTA | |