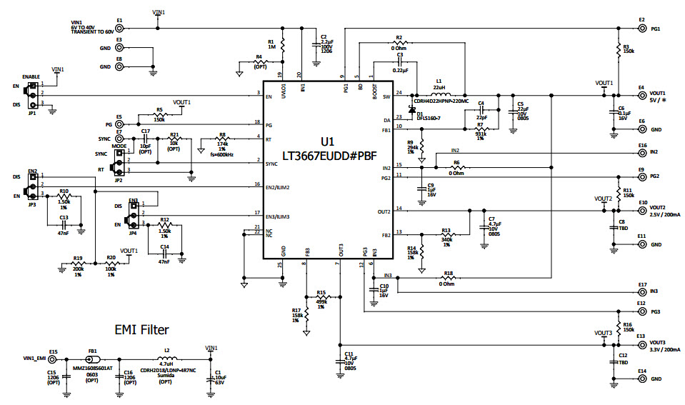
DC1869A, LT3667 Demo Board, Buck Plus Dual Fault-Protected LDOs, 6V = VIN =40V, Vout1 = 5V, Vout2/Vout3 = 3.3V/2.5V at 200mA

Progetto di riferimento usando la parte LT3667EUDD#PBF di Analog Devices

Produttore

Analog Devices
  • Categorie di applicazione
    Alimentatori
  • Tipologia di prodotti
    Alimentatori multiuscita da CC a CC

Per prodotti finali

  • Power Supplies

Per contattare il Servizio Clienti.

  • DC1869A, LT3667 Demo Board, Buck Plus Dual Fault-Protected LDOs, 6V = VIN =40V, Vout1 = 5V, Vout2/Vout3 = 3.3V/2.5V at 200mA. The Demonstration circuit 1869A is a triple power supply including one 400mA step-down regulator and two 200mA low dropout linear regulators (LDOs) featuring the LT3667. The demo circuit is designed for 5.0V, 3.3V and 2.5V outputs from a 6V to 40V input. Two LDO outputs are configured as post-regulators of the switching regulator output. The total current capability of three output channels is up to 400mA in this configuration, while the two LDO regulators are capable of 200mA each

Funzioni principali

  • Conversion Type
    DC to DC
  • Topology
    Buck

Non perderti le ultime novità sull'elettronica

Abbiamo aggiornato la nostra Politica sulla privacy. Ti preghiamo di verificare le modifiche apportate. Facendo clic su "Accetto", dichiari di accettare la Politica sulla privacy e i Termini di utilizzo di Arrow Electronics.

Il nostro sito web mette i cookies sul vostro dispositivo per migliorare la vostra esperienza e il nostro sito. Leggete altre informazioni sui cookies che usiamo e su come disabilitarli qui. I cookies e le tecnologie di tracking possono essere usati per scopi commerciali.

Con un click su “Accept”, voi consentite l'inserimento dei cookies sul vostro dispositivo e l'uso da parte nostra di tecnologie di tracking. Per avere altre informazioni e istruzioni su come disabilitare i cookies e le tecnologie di tracking, clickate su “Read More” qui sotto. Mentre l'accettazione dei cookies e delle tecnologie di tracking è volontaria, una loro disabilitazione potrebbe determinare un funzionamento non corretto del sito web, ed alcuni messaggi di allarme potrebbero essere per voi meno importanti.

Noi rispettiamo la vostra privacy. Leggete qui la nostra politica relativa alla privacy