Filtri
| Descrizione | Rilasciato da | Per applicazione | Per prodotti finali | |||
|---|---|---|---|---|---|---|
EVAL-AD7150EBZEVAL-AD7150EBZM, Evaluation Board Evaluating the AD7150 Capacitance-to-Digital Converter |
Analog Devices | Sensors and Transducers | Position Sensor | |||
AN1150 |
Analog Devices | Sensors and Transducers | Industrial | |||
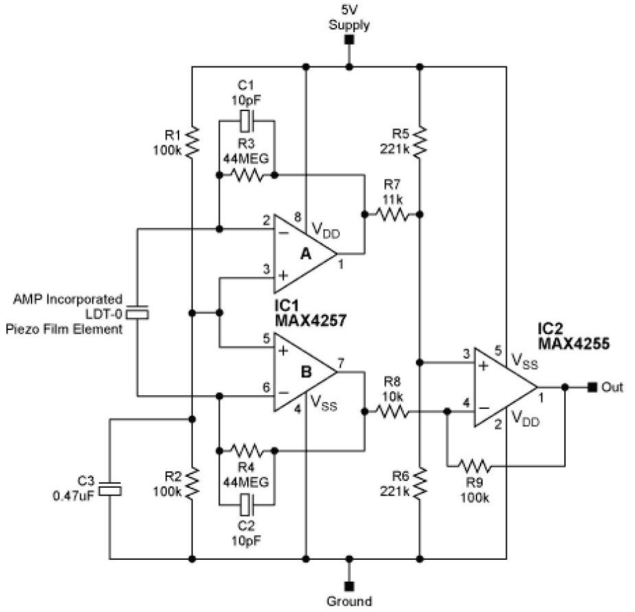
AN761Sensor-Transducer Signal Conditioning for Diagnostics, Monitoring and Therapy |
Analog Devices | Sensors and Transducers | Pressure Sensor, Diagnostics, Monitoring and Therapy | |||
AN839 |
Analog Devices | Sensors and Transducers | Automotive and Transportation, Medical and Healthcare, Portable Medical Devices, Diagnostics, Monitoring and Therapy | |||
AN839 |
Analog Devices | Sensors and Transducers | Automotive and Transportation, Medical and Healthcare, Portable Medical Devices, Diagnostics, Monitoring and Therapy | |||
MAX9921EVKIT+ |
Analog Devices | Sensors and Transducers | Electric Power Steering, Seat Control, Window Lifter, Front Door Without Lock Control | |||
AN1069 |
Analog Devices | Sensors and Transducers | Automotive and Transportation | |||
MAX1454DBSYS# |
Analog Devices | Sensors and Transducers | Industrial | |||
AN4220 |
Analog Devices | Sensors and Transducers | Industrial, Automotive and Transportation | |||
AN761Sensor-Transducer Signal Conditioning for Diagnostics, Monitoring and Therapy |
Analog Devices | Sensors and Transducers | Pressure Sensor, Diagnostics, Monitoring and Therapy | |||
AN761Sensor-Transducer Signal Conditioning for Diagnostics, Monitoring and Therapy |
Analog Devices | Sensors and Transducers | Pressure Sensor, Diagnostics, Monitoring and Therapy | |||
AN1069 |
Analog Devices | Sensors and Transducers | Automotive and Transportation | |||
AN695 |
Analog Devices | Sensors and Transducers | Industrial, Automotive and Transportation, Medical and Healthcare | |||
AN695 |
Analog Devices | Sensors and Transducers | Industrial, Automotive and Transportation, Medical and Healthcare | |||
AN1064 |
Analog Devices | Sensors and Transducers | Industrial | |||
AN1860Sensor-Transducer Signal Conditioning for Diagnostics, Monitoring and Therapy |
Analog Devices | Sensors and Transducers | Pressure Sensor, Diagnostics, Monitoring and Therapy | |||
MAX31850EVKIT#MAX31850EVKIT#, Evaluation Kit for the MAX31850 and MAX31851 |
Analog Devices | Sensors and Transducers | Industrial, Medical and Healthcare, HVAC | |||
BB-BONE-WTHR-01 |
CircuitCo | Sensors and Transducers | Computers and Peripherals | |||
ADM00344ADM00344, Demo Board Using RE46C190 Low Voltage Photoelectric Smoke Detector |
Microchip Technology | Sensors and Transducers | Smoke Detector | |||
AN1202AN1202 Capacitive Sensing Application Circuit with PIC10F MCU |
Microchip Technology | Sensors and Transducers | Security System, Transmission Control System | |||