Filtri
| Descrizione | Rilasciato da | Per applicazione | Per prodotti finali | |||
|---|---|---|---|---|---|---|
A6268_Typical ApplicationTypical Application of Boost Mode for A6268 Automotive High Current LED Controller |
Allegro MicroSystems | Lighting | Automotive Lighting, High-Power LED, Daytime Running Lights (DRL), Reversing Lights, Headlights, Fog Lights | |||
A6213 EVB |
Allegro MicroSystems | Lighting | Illumination, Industrial LED Lighting, Multifunction Printer, Scanners | |||
A6268_Typical Application |
Allegro MicroSystems | Lighting | Automotive Lighting, High-Power LED, Daytime Running Lights (DRL), Reversing Lights, Headlights, Fog Lights | |||
A6211 EVB |
Allegro MicroSystems | Lighting | Illumination, Industrial LED Lighting, Multifunction Printer, Scanners | |||
DC909ALTC3217EUD Demo Board, 600mA, Low Noise Camera Light Charge Pump |
Analog Devices | Lighting | Cellular Phone, Personal Digital Assistant, Digital Still Camera (DSC) | |||
ADP8140_Typical Application |
Analog Devices | Lighting | High-Brightness LED Driver, LED Backlighting | |||
ADP8140_Typical Application |
Analog Devices | Lighting | High-Brightness LED Driver, LED Backlighting | |||
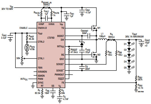
LT3763_Typical Application |
Analog Devices | Lighting | LED Lighting, Automotive Lighting, Solar Power, Emergency Strobe | |||
LT3763_Typical Application |
Analog Devices | Lighting | LED Lighting, Automotive Lighting, Solar Power, Emergency Strobe | |||
DN508F |
Analog Devices | Lighting | Automotive Lighting, Digital Projector | |||
DC1319B-A |
Analog Devices | Lighting | Lighting | |||
V15N04-08-LT3477-Chen2-LEDs High Current LED Driver for Backplane Distributed Power |
Analog Devices | Lighting | Backplane Distributed Power, DSL Modem | |||
ADP8140_Typical Application |
Analog Devices | Lighting | High-Brightness LED Driver, LED Backlighting | |||
ADP8140_Typical Application |
Analog Devices | Lighting | High-Brightness LED Driver, LED Backlighting | |||
ADP8140_Typical Application |
Analog Devices | Lighting | High-Brightness LED Driver, LED Backlighting | |||
ADP8140_Typical Application |
Analog Devices | Lighting | High-Brightness LED Driver, LED Backlighting | |||
LT3763_Typical ApplicationTypical Application Circuit for LT3763EFE 3.3A, Six-Cell (36V) SLA Battery Charger |
Analog Devices | Lighting | LED Lighting, Automotive Lighting, Solar Power, Emergency Strobe | |||
LT3763_Typical ApplicationTypical Application Circuit for LT3763IFE 3.3A, Six-Cell (36V) SLA Battery Charger |
Analog Devices | Lighting | LED Lighting, Automotive Lighting, Solar Power, Emergency Strobe | |||
LT3763_Typical ApplicationTypical Application Circuit for LT3763HFE 3.3A, Six-Cell (36V) SLA Battery Charger |
Analog Devices | Lighting | LED Lighting, Automotive Lighting, Solar Power, Emergency Strobe | |||
LT3763_Typical ApplicationTypical Application Circuit for LT3763EFE 1A, Five LED Driver |
Analog Devices | Lighting | LED Lighting, Automotive Lighting, Solar Power, Emergency Strobe | |||