Analog Amplification

Progetto di riferimento usando la parte ADN2892 di Analog Devices

Produttore

Analog Devices
  • Categorie di applicazione
    Amplificatori e comparatori
  • Tipologia di prodotti
    Amplificazione analogica

Per contattare il Servizio Clienti.

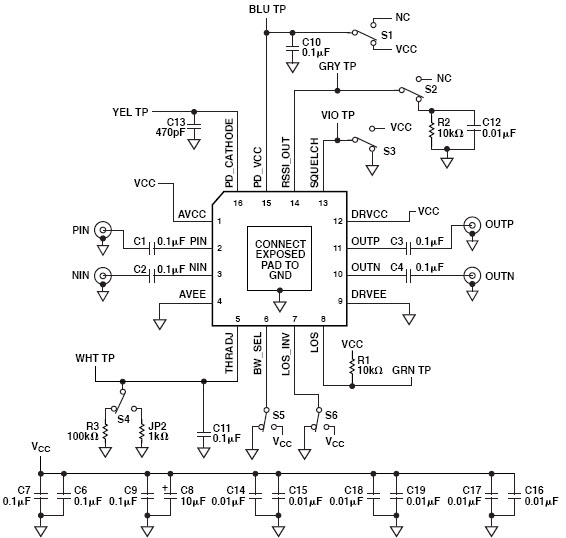
  • ADN2892 limiting amplifier works as a data quantize, Gigabit Ethernet, and Fiber Channel optical receivers. Supporting a signal data rate from a minimum of 1 Gbps up to maximum of 4.25 Gbps

Funzioni principali

  • Number of Supplies
    Single
  • Supply Voltage
    3.3 V

Non perderti le ultime novità sull'elettronica

Abbiamo aggiornato la nostra Politica sulla privacy. Ti preghiamo di verificare le modifiche apportate. Facendo clic su "Accetto", dichiari di accettare la Politica sulla privacy e i Termini di utilizzo di Arrow Electronics.

Il nostro sito web mette i cookies sul vostro dispositivo per migliorare la vostra esperienza e il nostro sito. Leggete altre informazioni sui cookies che usiamo e su come disabilitarli qui. I cookies e le tecnologie di tracking possono essere usati per scopi commerciali.

Con un click su “Accept”, voi consentite l'inserimento dei cookies sul vostro dispositivo e l'uso da parte nostra di tecnologie di tracking. Per avere altre informazioni e istruzioni su come disabilitare i cookies e le tecnologie di tracking, clickate su “Read More” qui sotto. Mentre l'accettazione dei cookies e delle tecnologie di tracking è volontaria, una loro disabilitazione potrebbe determinare un funzionamento non corretto del sito web, ed alcuni messaggi di allarme potrebbero essere per voi meno importanti.

Noi rispettiamo la vostra privacy. Leggete qui la nostra politica relativa alla privacy