AFBR-0550Z, Evaluation Kit for the HFBR-1414PTZ Fiber Optic Transmitter and the AFBR-2419TZ Fiber Optic Receiver

Progetto di riferimento usando la parte HFBR-1414PTZ di Broadcom Inc

Produttore

Broadcom Inc
  • Categorie di applicazione
    Ottico
  • Tipologia di prodotti
    Ricetrasmettitore ottico

Per prodotti finali

  • Industrial Control
  • Modems
  • Multimode Fiber Links
  • Networking
  • Sensors and Hubs
  • Tempest System

Per contattare il Servizio Clienti.

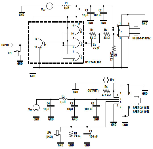
  • AFBR-0550Z, is an industrial Fiber Optics Evaluation Kit providing system designers a convenient means to evaluate the performance of the HFBR-1414PTZ fiber optic transmitter and the AFBR-2419TZ fiber optic receiver. The AFBR-0550Z evaluation board comes with pre-mounted components: an HFBR-1414PTZ transmitter used as a reference transmitter, an AFBR-2419TZ receiver, two SMA connectors for input/output signals and two 2-pin headers, one for monitoring the electrical input signal supplied to the transmitter section of the evaluation board and the other for monitoring the electrical output signal generated by the receiver. An extra 2-pin header is also available to measure the RSSI-equivalent voltage (RSSI)

Non perderti le ultime novità sull'elettronica

Abbiamo aggiornato la nostra Politica sulla privacy. Ti preghiamo di verificare le modifiche apportate. Facendo clic su "Accetto", dichiari di accettare la Politica sulla privacy e i Termini di utilizzo di Arrow Electronics.

Il nostro sito web mette i cookies sul vostro dispositivo per migliorare la vostra esperienza e il nostro sito. Leggete altre informazioni sui cookies che usiamo e su come disabilitarli qui. I cookies e le tecnologie di tracking possono essere usati per scopi commerciali.

Con un click su “Accept”, voi consentite l'inserimento dei cookies sul vostro dispositivo e l'uso da parte nostra di tecnologie di tracking. Per avere altre informazioni e istruzioni su come disabilitare i cookies e le tecnologie di tracking, clickate su “Read More” qui sotto. Mentre l'accettazione dei cookies e delle tecnologie di tracking è volontaria, una loro disabilitazione potrebbe determinare un funzionamento non corretto del sito web, ed alcuni messaggi di allarme potrebbero essere per voi meno importanti.

Noi rispettiamo la vostra privacy. Leggete qui la nostra politica relativa alla privacy