ADC10D1000RB/NOPB, Evaluation Board for ADC10D1000 Low Power, 10-Bit, 1 GSPS, Dual Analog-to-Digital Converter
Progetto di riferimento usando la parte ADC10D1000CIUT/NOPB di Texas Instruments
Documenti associati
Per prodotti finali
- Communications and Telecom
- Data Acquisition System
- Oscilloscope
- WiMAX/Wireless Broadband
Per contattare il Servizio Clienti.
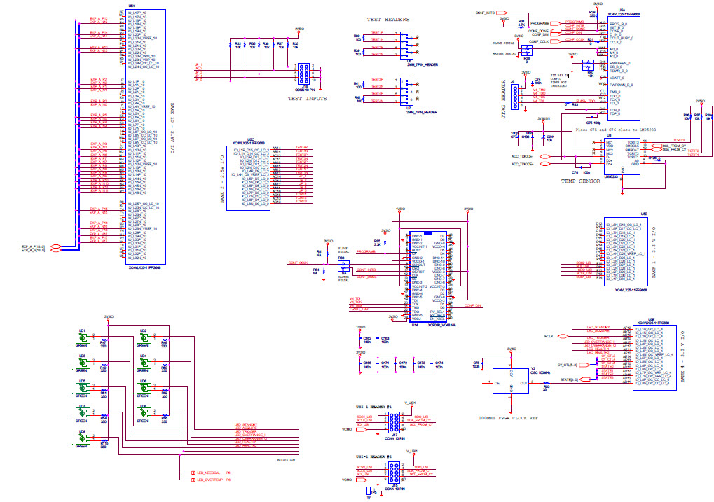
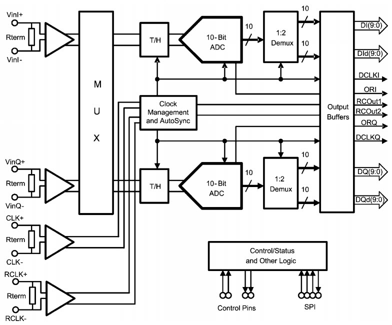
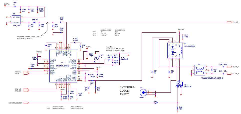
- ADC10D1000RB/NOPB, Evaluation Board for ADC10D1000 Low Power, 10-Bit,1 GSPS, Dual Analog-to-Digital Converter. The ADC10D1000 is the latest advance in Ultra-High-Speed ADC family. This low-power, high-performance CMOS analog-to-digital converter digitizes signals at 10-bit resolution for dual channels. The ADC10D1000 builds upon the features, architecture and functionality of the 8-bit GHz family of ADCs. An expanded feature set includes AutoSync for multi-chip synchronization, 15-bit programmable gain and 12-bit plus sign programmable offset adjustment for each channel
Funzioni principali
-
ADC Resolution10 Bit
-
ADC Sampling Rate1G SPS
-
Number of Channels2CH
Parti in primo piano (25)
| Numero parte | Produttore | Tipo | Per contattare il Servizio Clienti. | |||
|---|---|---|---|---|---|---|
|
|
LP38853SX-ADJ/NOPB | Texas Instruments | Linear Regulators | LDO Regulator Pos 0.8V to 1.8V 3A 8-Pin(7+Tab) TO-263 T/R | ACQUISTA | |
|
|
LM3880MF-1AB/NOPB | Texas Instruments | Supervisory Circuits | Processor Supervisor 1.25V 3 Open Drain 6-Pin SOT-23 T/R | ACQUISTA | |
|
|
SM7744HV-66.66M | Pletronics | SMD Crystal Oscillators | Oscillator XO 66.66MHz ±25ppm 15pF CMOS 55% 3.3V 4-Pin CLLCC SMD | ACQUISTA | |
|
|
LM25576MHX/NOPB | Texas Instruments | DC to DC Converter and Switching Regulator Chip | Conv DC-DC 6V to 42V Step Down Single-Out 1.225V to 40V 3A 20-Pin HTSSOP EP T/R | ACQUISTA | |
|
|
LM20242MH/NOPB | Texas Instruments | DC to DC Converter and Switching Regulator Chip | Conv DC-DC 4.5V to 36V Synchronous Step Down Single-Out 0.8V to 32V 2A 20-Pin HTSSOP EP Tube | ACQUISTA | |
|
|
ECS-240-12-4X | ECS, Inc. International | Crystals | Crystal 24MHz ±30ppm (Tol) ±50ppm (Stability) 12pF FUND 30Ohm 2-Pin HC-49/USX Thru-Hole Bulk | ACQUISTA | |
|
|
LM26400YMH/NOPB | Texas Instruments | DC to DC Converter and Switching Regulator Chip | Conv DC-DC 3V to 20V Step Down Dual-Out 0.6V to 16V 2A/2A 16-Pin HTSSOP EP Tube | ACQUISTA | |
|
|
LM26400YMH/NOPB | Texas Instruments | DC to DC Converter and Switching Regulator Chip | Conv DC-DC 3V to 20V Step Down Dual-Out 0.6V to 16V 2A/2A 16-Pin HTSSOP EP Tube | ACQUISTA | |
|
|
LM3880MF-1AB/NOPB | Texas Instruments | Supervisory Circuits | Processor Supervisor 1.25V 3 Open Drain 6-Pin SOT-23 T/R | ACQUISTA | |
|
|
MC100EP16DTR2G | onsemi | Bus Line Transceivers | Single Transmitter/Receiver 8-Pin TSSOP T/R | ACQUISTA | |
|
|
7101J1AQE2 | C&K | Switch Rocker | Switch Rocker ON None ON SPDT PC Pins Rocker 5A 250VAC 28VDC Medical Bulk | ACQUISTA | |
|
|
SM7744HV-66.0M | Pletronics | SMD Crystal Oscillators | Oscillator XO 66MHz ±25ppm 15pF CMOS 55% 3.3V 4-Pin CLLCC SMD | ACQUISTA | |