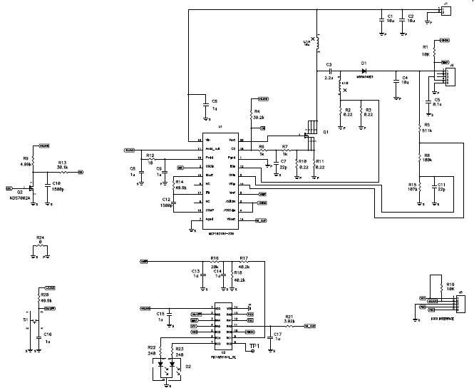
5V, 1-Cell, Nickel-Cadmium/Nickel-Metal Hydride/Lithium-Ion Battery Charger for Consumer Electronics
Progetto di riferimento usando la parte MCP1631HV di Microchip Technology
Per prodotti finali
- Consumer Electronics
- Industrial
- Power Management
Per contattare il Servizio Clienti.
- Single Ended Primary Inductive DC-DC Converter Using Multiple Chemistry Battery Charger to Provide 5V Output
Funzioni principali
-
Battery TypeNickel-Cadmium|Nickel-Metal Hydride|Lithium-Ion
-
Input Voltage3.5 to 16 V
-
Output Voltage5 V
-
Number of Battery Cells1
Parti in primo piano (21)
| Numero parte | Produttore | Tipo | Per contattare il Servizio Clienti. | |||
|---|---|---|---|---|---|---|
|
|
PIC16F616-I/ML | Microchip Technology | Microcontrollers - MCUs | MCU 8-bit PIC RISC 3.5KB Flash 2.5V/3.3V/5V Automotive AEC-Q100 16-Pin QFN EP Tube | ACQUISTA | |
|
|
PIC16F616-E/SL | Microchip Technology | Microcontrollers - MCUs | MCU 8-bit PIC RISC 3.5KB Flash 2.5V/3.3V/5V Automotive AEC-Q100 14-Pin SOIC N Tube | ACQUISTA | |
|
|
PIC16F616-E/ML | Microchip Technology | Microcontrollers - MCUs | MCU 8-bit PIC RISC 3.5KB Flash 2.5V/3.3V/5V Automotive AEC-Q100 16-Pin QFN EP Tube | ACQUISTA | |
|
|
PIC16F616-H/SLVAO | Microchip Technology | Microcontrollers - MCUs | MCU 8-bit PIC RISC 3.5KB Flash 2.5V/3.3V/5V 14-Pin SOIC N Tube Automotive AEC-Q100 | ACQUISTA | |
|
|
PIC16F616T-E/SL | Microchip Technology | Microcontrollers - MCUs | MCU 8-bit PIC RISC 3.5KB Flash 2.5V/3.3V/5V Automotive AEC-Q100 14-Pin SOIC N T/R | ACQUISTA | |
|
|
PIC16F616T-I/ST | Microchip Technology | Microcontrollers - MCUs | MCU 8-bit PIC RISC 3.5KB Flash 2.5V/3.3V/5V Automotive AEC-Q100 14-Pin TSSOP T/R | ACQUISTA | |
|
|
PIC16F616-H/ST | Microchip Technology | Microcontrollers - MCUs | MCU 8-bit PIC RISC 3.5KB Flash 2.5V/3.3V/5V Automotive AEC-Q100 14-Pin TSSOP Tube | ACQUISTA | |
|
|
PIC16F616-E/ST | Microchip Technology | Microcontrollers - MCUs | MCU 8-bit PIC RISC 3.5KB Flash 2.5V/3.3V/5V Automotive AEC-Q100 14-Pin TSSOP Tube | ACQUISTA | |
|
|
PIC16F616-I/ST | Microchip Technology | Microcontrollers - MCUs | MCU 8-bit PIC RISC 3.5KB Flash 2.5V/3.3V/5V Automotive AEC-Q100 14-Pin TSSOP Tube | ACQUISTA | |
|
|
PIC16F616T-I/ML | Microchip Technology | Microcontrollers - MCUs | MCU 8-bit PIC16 PIC RISC 3.5KB Flash 2.5V/3.3V/5V Automotive AEC-Q100 16-Pin QFN EP T/R | ACQUISTA | |
|
|
PIC16F616-I/P | Microchip Technology | Microcontrollers - MCUs | MCU 8-bit PIC16 PIC RISC 3.5KB Flash 2.5V/3.3V/5V Automotive AEC-Q100 14-Pin PDIP Tube | ACQUISTA | |
|
|
PIC16F616-H/ML | Microchip Technology | Microcontrollers - MCUs | MCU 8-bit PIC RISC 3.5KB Flash 2.5V/3.3V/5V Automotive AEC-Q100 16-Pin QFN EP Tube | ACQUISTA | |