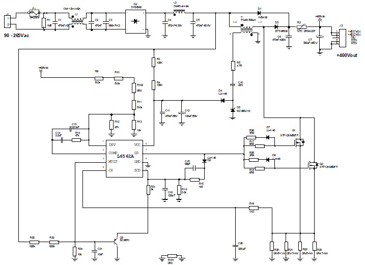
400W, 400V AC to DC Single Output Power Supply for ATX Power Supply

Progetto di riferimento usando la parte L6562AD di STMicroelectronics

Produttore

STMicroelectronics
  • Categorie di applicazione
    Alimentatori
  • Tipologia di prodotti
    Alimentatori singola uscita da CA a CC

Documenti associati

Per prodotti finali

  • ATX Power Supply
  • Flat Panel Display

Per contattare il Servizio Clienti.

  • 400W FOT-Controlled PFC Pre-Regulator With the L6562A Operating at 85kHz Switching Frequency

Funzioni principali

  • Conversion Type
    AC to DC
  • Input Voltage
    90 to 265 (AC) V
  • Output Voltage
    400 V
  • Output Power
    400 W
  • Efficiency
    90 %
  • Topology
    Boost- PFC

Non perderti le ultime novità sull'elettronica

Abbiamo aggiornato la nostra Politica sulla privacy. Ti preghiamo di verificare le modifiche apportate. Facendo clic su "Accetto", dichiari di accettare la Politica sulla privacy e i Termini di utilizzo di Arrow Electronics.

Il nostro sito web mette i cookies sul vostro dispositivo per migliorare la vostra esperienza e il nostro sito. Leggete altre informazioni sui cookies che usiamo e su come disabilitarli qui. I cookies e le tecnologie di tracking possono essere usati per scopi commerciali.

Con un click su “Accept”, voi consentite l'inserimento dei cookies sul vostro dispositivo e l'uso da parte nostra di tecnologie di tracking. Per avere altre informazioni e istruzioni su come disabilitare i cookies e le tecnologie di tracking, clickate su “Read More” qui sotto. Mentre l'accettazione dei cookies e delle tecnologie di tracking è volontaria, una loro disabilitazione potrebbe determinare un funzionamento non corretto del sito web, ed alcuni messaggi di allarme potrebbero essere per voi meno importanti.

Noi rispettiamo la vostra privacy. Leggete qui la nostra politica relativa alla privacy