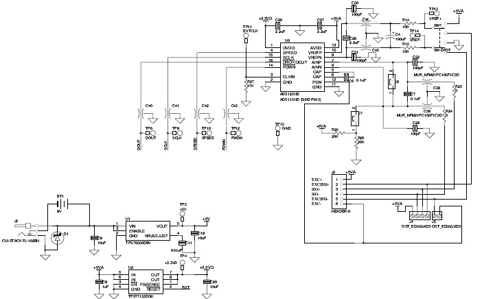
24-Bit, 80SPS, 2CH ADC for Weight Scale
Progetto di riferimento usando la parte ADS1231ID di Texas Instruments
Documenti associati
Per prodotti finali
- Industrial Control
- Strain Gauge
- Weight Scale
Per contattare il Servizio Clienti.
- ADS1231REF contains ADS1231, 24-bit delta-sigma analog-to-digital converter device
Funzioni principali
-
ADC Resolution24 Bit
-
ADC Sampling Rate80 SPS
-
Number of Channels2CH
Parti in primo piano (27)
| Numero parte | Produttore | Tipo | Per contattare il Servizio Clienti. | |||
|---|---|---|---|---|---|---|
|
|
TPS76350DBVTG4 | Texas Instruments | Linear Regulators | LDO Regulator Pos 5V 0.15A 5-Pin SOT-23 T/R | ACQUISTA | |
|
|
TPS76350DBVR | Texas Instruments | Linear Regulators | LDO Regulator Pos 5V 0.15A 5-Pin SOT-23 T/R | ACQUISTA | |
|
|
KSA1M211LFTR | C&K | Switch Tactile | Switch Tactile OFF Mom SPST Round Button PC Pins 0.05A 32VDC 1VA 100000Cycles 1.3N Thru-Hole Bulk | ACQUISTA | |
|
|
TPS77133DGK | Texas Instruments | Linear Regulators | LDO Regulator Pos 3.3V 0.15A 8-Pin VSSOP Tube | ACQUISTA | |
|
|
TPS76350DBVT | Texas Instruments | Linear Regulators | LDO Regulator Pos 5V 0.15A 5-Pin SOT-23 T/R | ACQUISTA | |
|
|
TUSB3410VF | Texas Instruments | USB Interface ICs | Full Speed USB to Serial Port Controller USB 2.0 3.3V Tray 32-Pin LQFP | ACQUISTA | |
|
|
NFM21PC105B1C3D | Murata Manufacturing | Capacitor Feed Through | Cap Feed Through 1uF 16VDC 20% Pad Flat 0805 85°C | ACQUISTA | |
|
|
KSA1M211 LFTR | C&K | Switch Tactile | Switch Tactile OFF Mom SPST Round Button PC Pins 0.05A 32VDC 1VA 100000Cycles 1.3N Thru-Hole Bulk | ACQUISTA | |
|
|
SS12SDP2 | NKK Switches | Switch Slide | Switch Slide ON None ON SPDT Top Slide 0.1A 30VDC 10000Cycles PC Pins Thru-Hole | ACQUISTA | |
|
|
SN74LVC1G04DBVRG4 | Texas Instruments | Inverters and Schmitt Triggers | Inverter 1-Element CMOS 5-Pin SOT-23 T/R | ACQUISTA | |
|
|
SS22SDP2-RO | NKK Switches | Switch Slide | Switch Slide ON None ON DPDT Top Slide 0.1A 30VDC 10000Cycles PC Pins Thru-Hole | ACQUISTA | |
|
|
TPS77133DGKRG4 | Texas Instruments | Linear Regulators | LDO Regulator Pos 3.3V 0.15A 8-Pin VSSOP T/R | ACQUISTA | |