20-Bit, 80SPS ADC for Weight Scale
Progetto di riferimento usando la parte ADS1230IPW di Texas Instruments
Documenti associati
Per prodotti finali
- Industrial Control
- Pressure Sensor
- Strain Gauge
- Weight Scale
Per contattare il Servizio Clienti.
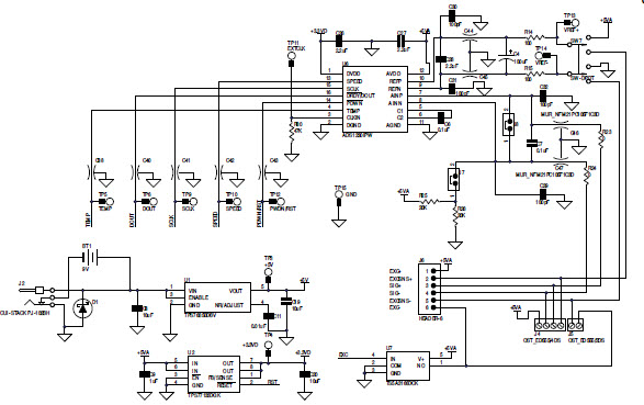
- ADS1230REF is a reference design for ADS1230 20-bit, delta-sigma analog-to-digital converter
Funzioni principali
-
ADC Resolution20 Bit
-
ADC Sampling Rate80 SPS
Parti in primo piano (16)
| Numero parte | Produttore | Tipo | Per contattare il Servizio Clienti. | |||
|---|---|---|---|---|---|---|
|
|
TPS76350DBVT | Texas Instruments | Linear Regulators | LDO Regulator Pos 5V 0.15A 5-Pin SOT-23 T/R | ACQUISTA | |
|
|
TPS76350DBVR | Texas Instruments | Linear Regulators | LDO Regulator Pos 5V 0.15A 5-Pin SOT-23 T/R | ACQUISTA | |
|
|
SS22SDP2 | NKK Switches | Switch Slide | Switch Slide ON None ON DPDT Top Slide 0.1A 30VDC 10000Cycles PC Pins Thru-Hole | ACQUISTA | |
|
|
SS22SDP2-RO | NKK Switches | Switch Slide | Switch Slide ON None ON DPDT Top Slide 0.1A 30VDC 10000Cycles PC Pins Thru-Hole | ACQUISTA | |
|
|
TPS76350DBVTG4 | Texas Instruments | Linear Regulators | LDO Regulator Pos 5V 0.15A 5-Pin SOT-23 T/R | ACQUISTA | |
|
|
TPS76350DBVRG4 | Texas Instruments | Linear Regulators | LDO Regulator Pos 5V 0.15A 5-Pin SOT-23 T/R | ACQUISTA | |
|
|
TS5A3166DCKR | Texas Instruments | Analog Switch Multiplexers | Analog Switch Single SPST 5-Pin SC-70 T/R | ACQUISTA | |
|
|
SS12SDP2 | NKK Switches | Switch Slide | Switch Slide ON None ON SPDT Top Slide 0.1A 30VDC 10000Cycles PC Pins Thru-Hole | ACQUISTA | |
|
|
MSP430F449IPZR | Texas Instruments | Microcontrollers - MCUs | MCU 16-bit MSP430 RISC 60KB Flash 2.5V/3.3V 100-Pin LQFP T/R | ACQUISTA | |
|
|
TUSB3410VFG4 | Texas Instruments | USB Interface ICs | Full Speed USB to Serial Port Controller USB 2.0 3.3V Tray 32-Pin LQFP | ACQUISTA | |
|
|
NFM21PC105B1C3D | Murata Manufacturing | Capacitor Feed Through | Cap Feed Through 1uF 16VDC 20% Pad Flat 0805 85°C | ACQUISTA | |
|
|
MSP430F449IPZ | Texas Instruments | Microcontrollers - MCUs | MCU 16-bit MSP430 RISC 60KB Flash 2.5V/3.3V 100-Pin LQFP Tray | ACQUISTA | |