2-Cell, Lithium-Ion/Lithium-Polymer Battery Cell Fuel Gauging for Cellular Phone

Progetto di riferimento usando la parte TPS71501 di Texas Instruments

Produttore

Texas Instruments
  • Categorie di applicazione
    Gestione batteria
  • Tipologia di prodotti
    Misurazione carburante cella della batteria

Per prodotti finali

  • Cellular Phone
  • Personal Digital Assistant

Per contattare il Servizio Clienti.

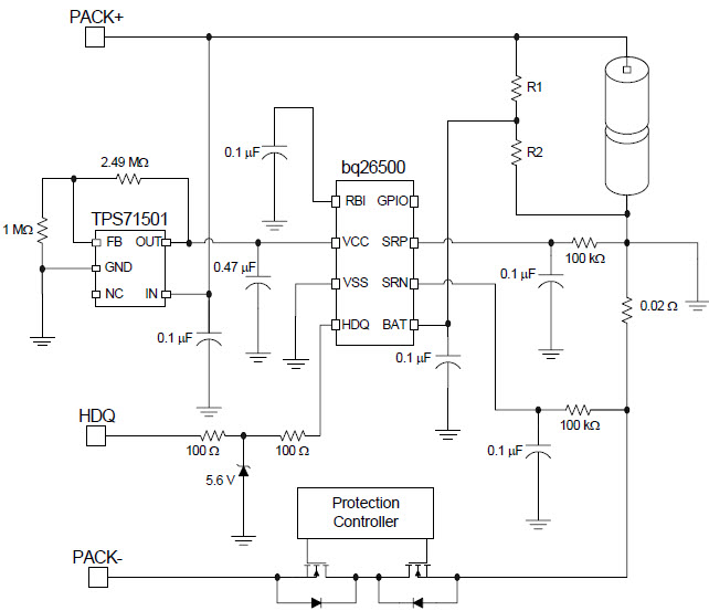
  • Voltage Divider Application Circuit of bq26500 Complete Battery Fuel Gauge for Handheld Devices Such as PDAs and Cellular Handsets

Funzioni principali

  • Battery Type
    Lithium-Ion|Lithium-Polymer
  • Number of Battery Cells
    2

Non perderti le ultime novità sull'elettronica

Abbiamo aggiornato la nostra Politica sulla privacy. Ti preghiamo di verificare le modifiche apportate. Facendo clic su "Accetto", dichiari di accettare la Politica sulla privacy e i Termini di utilizzo di Arrow Electronics.

Il nostro sito web mette i cookies sul vostro dispositivo per migliorare la vostra esperienza e il nostro sito. Leggete altre informazioni sui cookies che usiamo e su come disabilitarli qui. I cookies e le tecnologie di tracking possono essere usati per scopi commerciali.

Con un click su “Accept”, voi consentite l'inserimento dei cookies sul vostro dispositivo e l'uso da parte nostra di tecnologie di tracking. Per avere altre informazioni e istruzioni su come disabilitare i cookies e le tecnologie di tracking, clickate su “Read More” qui sotto. Mentre l'accettazione dei cookies e delle tecnologie di tracking è volontaria, una loro disabilitazione potrebbe determinare un funzionamento non corretto del sito web, ed alcuni messaggi di allarme potrebbero essere per voi meno importanti.

Noi rispettiamo la vostra privacy. Leggete qui la nostra politica relativa alla privacy