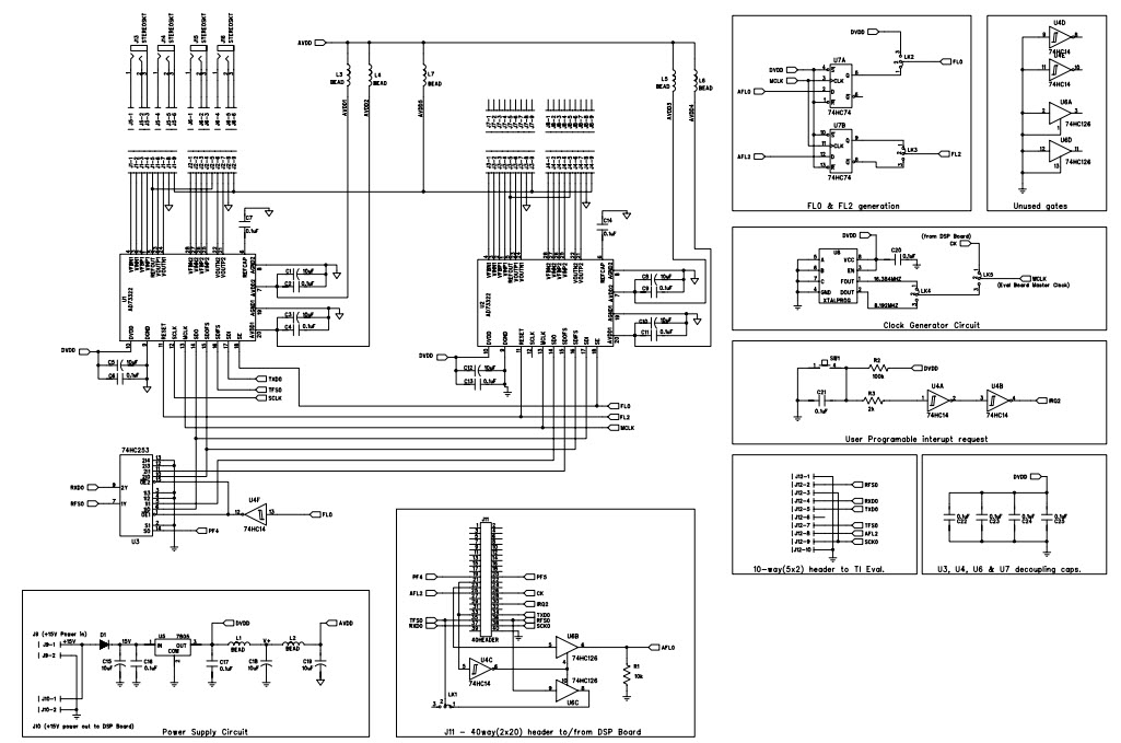
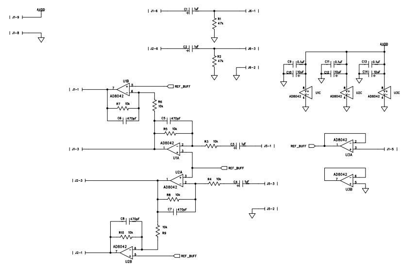
EVAL-AD73322EB, Evaluation Board for Low Cost, Low Power, CMOS General Purpose Dual Analog Front End
Using Part
Vignette
1 / 3
Pour les produits finaux
- Analog Computer Telephony Card
- Audio
- Communications and Telecom
- Cordless Phone
- Wireless
Description
- EVAL-AD73322EB, Evaluation Board for Low Cost, Low Power, CMOS General Purpose Dual Analog Front End. The AD73322 is a dual front-end processor for general purpose applications including speech and telephony. It features two 16-bit A/D conversion channel and two 16-bit D/A conversion channel. Each channel provides 70 dB signal-to-noise ratio over a voice band signal bandwidth. The AD73322 is suitable for a variety of applications in the speech and telephony area including low bit rate, high quality compression, speech enhancement, recognition and synthesis
Caractéristiques principales
-
CODEC Resolution16 Bit
Pièces en vedette (13)
| Pièce numéro | Fabricant | Type | Description | |||
|---|---|---|---|---|---|---|
|
|
MC74HC14ADR2G | onsemi | Inverters and Schmitt Triggers | Inverter Schmitt Trigger 6-Element CMOS 14-Pin SOIC N T/R | Ajouter au panier | |
|
|
MC74HC14ADG | onsemi | Inverters and Schmitt Triggers | Inverter Schmitt Trigger 6-Element CMOS 14-Pin SOIC N Rail | Ajouter au panier | |
|
|
MC74HC74ADG | onsemi | Flip Flops | Flip Flop D-Type Pos-Edge Push-Pull 2-Element 14-Pin SOIC N Tube | Ajouter au panier | |
|
|
MC74HC126ADR2G | onsemi | Buffers and Line Drivers | Buffer/Line Driver 4-CH Non-Inverting 3-ST CMOS 14-Pin SOIC N T/R | Ajouter au panier | |
|
|
MC74HC74ADR2G | onsemi | Flip Flops | Flip Flop D-Type Pos-Edge Push-Pull 2-Element 14-Pin SOIC N T/R | Ajouter au panier | |
|
|
AD8042ARZ-REEL | Analog Devices | Operational Amplifiers - Op Amps | Op Amp Dual Low Power Amplifier R-R O/P ±6V/12V 8-Pin SOIC N T/R | Ajouter au panier | |
|
|
AD8042ARZ | Analog Devices | Operational Amplifiers - Op Amps | Op Amp Dual Low Power Amplifier R-R O/P ±6V/12V 8-Pin SOIC N Tube | Ajouter au panier | |
|
|
MC74HC14ADTG | onsemi | Inverters and Schmitt Triggers | Inverter Schmitt Trigger 6-Element CMOS 14-Pin TSSOP W Tube | Ajouter au panier | |
|
|
MC74HC126ADTR2G | onsemi | Buffers and Line Drivers | Buffer/Line Driver 4-CH Non-Inverting 3-ST CMOS 14-Pin TSSOP W T/R | Ajouter au panier | |
|
|
AD8042ARZ-REEL7 | Analog Devices | Operational Amplifiers - Op Amps | Op Amp Dual Low Power Amplifier R-R O/P ±6V/12V 8-Pin SOIC N T/R | Ajouter au panier | |
|
|
MC74HC14ADTR2G | onsemi | Inverters and Schmitt Triggers | Inverter Schmitt Trigger 6-Element CMOS 14-Pin TSSOP W T/R | Ajouter au panier | |
|
|
MC7805CTG | 3-Pin Linear Regulator | onsemi | Linear Regulators | Standard Regulator Pos 5V 1A 3-Pin(3+Tab) TO-220 Tube | Ajouter au panier | |