MAXREFDES1169, ±15V/75mA and ±7.5V/75mA, Iso-Buck DC-DC Converter Reference Design Using the MAX17681A

Reference Design using part MAX17681AATB+ by Analog Devices

Manufacturer

Analog Devices
  • Application Category
    Power Supplies
  • Product Type
    DC to DC Multi-Output Power Supplies

For End Products

  • Industrial Applications

Description

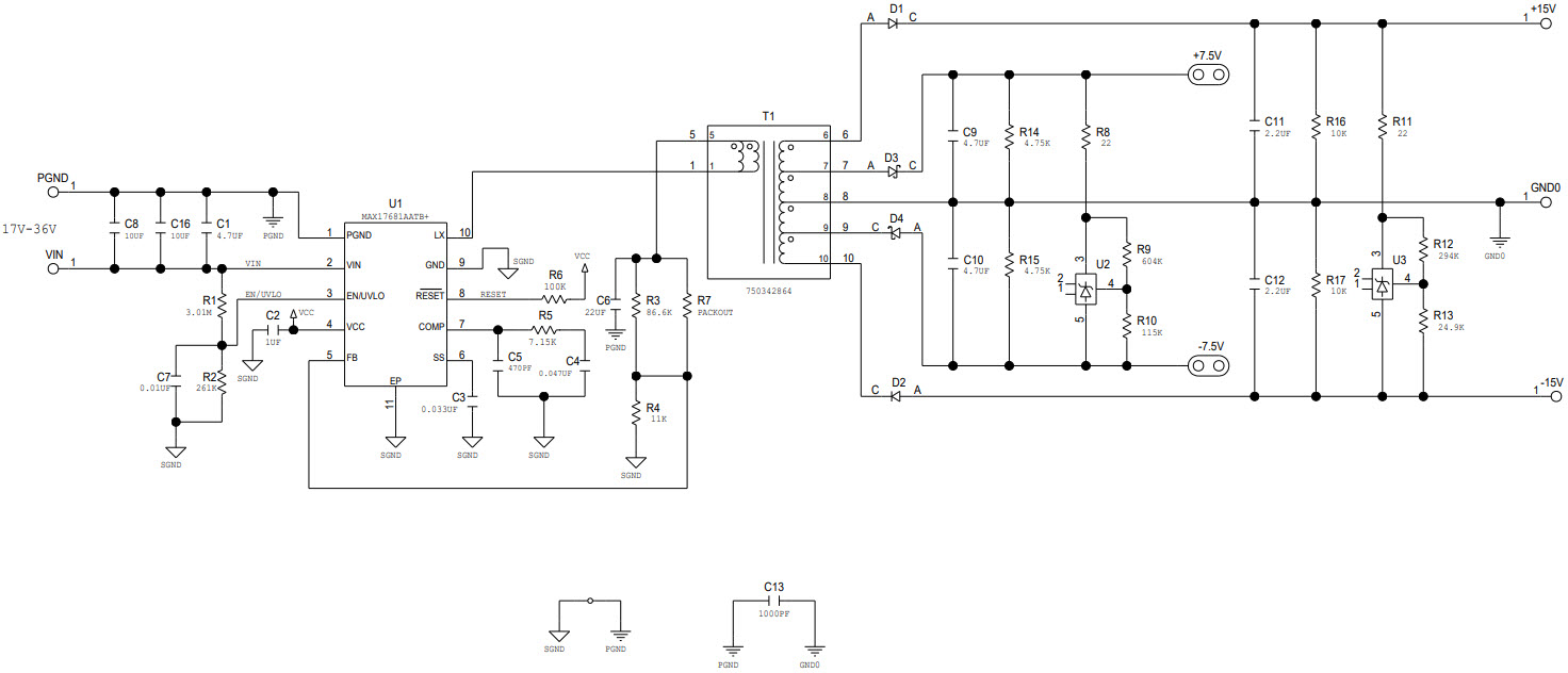
  • MAXREFDES1169, Reference Design for the MAX17681/MAX17681A is a high-voltage, high-efficiency, iso-buck DC-DC converter designed to provide isolated power up to 5W. The device operates over a wide 4.5V to 42V input and uses primary-side feedback to regulate the output voltage. The MAX17681/MAX17681A uses peak-current-mode control. Low-resistance, on-chip MOSFETs ensure high efficiency at full load while simplifying the PCB layout. The MAX17681/MAX17681A devices generate a well-regulated primary side voltage, which is then scaled by a suitable transformer turns ratio to derive isolated secondary output rails. While both the MAX17681 and MAX17681A support primary side overcurrent protection, the MAX17681A is an enhanced design that also supports robust secondary-side overcurrent protection

Key Features

  • Conversion Type
    DC to DC
  • Input Voltage
    17 to 36 V
  • Output Voltage
    -16.5 to 16.5 V
  • Output Current
    0.075 A
  • Output Power
    3.375 W
  • Efficiency
    89 %
  • Topology
    Iso-Buck

We've updated our privacy policy. Please take a moment to review these changes. By clicking I Agree to Arrow Electronics Terms Of Use  and have read and understand the Privacy Policy and Cookie Policy.

Our website places cookies on your device to improve your experience and to improve our site. Read more about the cookies we use and how to disable them here. Cookies and tracking technologies may be used for marketing purposes.
By clicking “Accept”, you are consenting to placement of cookies on your device and to our use of tracking technologies. Click “Read More” below for more information and instructions on how to disable cookies and tracking technologies. While acceptance of cookies and tracking technologies is voluntary, disabling them may result in the website not working properly, and certain advertisements may be less relevant to you.
We respect your privacy. Read our privacy policy here