LT1930AES5 LT1931AES5 Demo Board, 2.2MHz, SOT-23 Boost DC/DC Converter
Reference Design using part LT1930A by Analog Devices
Associated Documents
For End Products
- Computer Cards
- Cordless Phone
- Digital Camera
- LCD TFT Display
- Modems
- Portable Medical Instrumentation
- xDSL Modem/DSLAM
Description
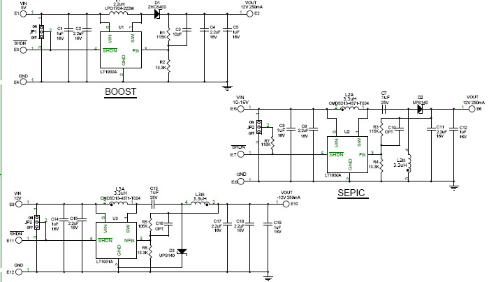
- Demonstration board DC397A features the LT1930A boost circuit is designed to convert a 5V input to 12V output at 250mA maximum load. All three circuits are designed to demonstrate fast switching frequency (2.2Mhz), an internal 36V/1A switch, wide input range, and small circuit size
Key Features
-
Conversion TypeDC to DC
-
Input Voltage5 V
-
Output Voltage12 V
-
Output Current0.25 A
-
TopologyBoost
Featured Parts (7)
| Part Number | Manufacturer | Type | Description | |||
|---|---|---|---|---|---|---|
|
|
LT1930AES5#PBF | Analog Devices | DC to DC Converter and Switching Regulator Chip | Conv DC-DC 2.45V to 16V Step Up Single-Out 1.255V to 34V 5-Pin TSOT-23 T/R | Buy | |
|
|
LT1930AES5#TRMPBF (CUT REEL) | Analog Devices | DC to DC Converter and Switching Regulator Chip | Conv DC-DC 2.45V to 16V Step Up Single-Out 1.255V to 34V 5-Pin TSOT-23 T/R | Buy | |
|
|
LT1930AES5#TRM | Analog Devices | DC to DC Converter and Switching Regulator Chip | Conv DC-DC 2.45V to 16V Step Up Single-Out 1.255V to 34V 5-Pin TSOT-23 T/R | Buy | |
|
|
LT1930AES5#TR | Analog Devices | DC to DC Converter and Switching Regulator Chip | Conv DC-DC 2.45V to 16V Step Up Single-Out 1.255V to 34V 5-Pin TSOT-23 T/R | Buy | |
|
|
LT1930AES5#TRPBF | Analog Devices | DC to DC Converter and Switching Regulator Chip | Conv DC-DC 2.45V to 16V Step Up Single-Out 1.255V to 34V 5-Pin TSOT-23 T/R | Buy | |
|
|
LT1930AES5#TRMPBF | Analog Devices | DC to DC Converter and Switching Regulator Chip | Conv DC-DC 2.45V to 16V Step Up Single-Out 1.255V to 34V 5-Pin TSOT-23 T/R | Buy | |
|
|
LT1930AES5 | Analog Devices | DC to DC Converter and Switching Regulator Chip | Conv DC-DC 2.45V to 16V Step Up Single-Out 1.255V to 34V 5-Pin TSOT-23 | Buy | |