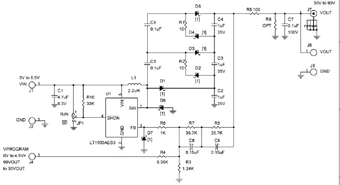
LT1930AES5 Demo Board, Avalanche Photodiode Bias Supply, 3V to 5.5V Input, Vout = 30V to 90V
Reference Design using part LT1930AES5 by Analog Devices
Associated Documents
For End Products
- Computer Cards
- Cordless Phone
- Digital Camera
- LCD TFT Display
- Modems
- Portable Medical Instrumentation
- xDSL Modem/DSLAM
Description
- Demonstration circuit DC634A is a low noise avalanche photodiode bias supply featuring the LT1930A. This circuit takes an input voltage from 3V to 5.5V. The output voltage can be adjusted from 30V to 90V by applying a control voltage (4.5V to 0V) to the VPROGRAM pin
Key Features
-
Conversion TypeDC to DC
-
Input Voltage3 to 5.5 V
-
Output Voltage30 to 90 V
-
TopologyBoost
Featured Parts (6)
| Part Number | Manufacturer | Type | Description | |||
|---|---|---|---|---|---|---|
|
|
LT1930AES5#TRMPBF (CUT REEL) | Analog Devices | DC to DC Converter and Switching Regulator Chip | Conv DC-DC 2.45V to 16V Step Up Single-Out 1.255V to 34V 5-Pin TSOT-23 T/R | Buy | |
|
|
LT1930AES5#TRPBF | Analog Devices | DC to DC Converter and Switching Regulator Chip | Conv DC-DC 2.45V to 16V Step Up Single-Out 1.255V to 34V 5-Pin TSOT-23 T/R | Buy | |
|
|
LT1930AES5#TR | Analog Devices | DC to DC Converter and Switching Regulator Chip | Conv DC-DC 2.45V to 16V Step Up Single-Out 1.255V to 34V 5-Pin TSOT-23 T/R | Buy | |
|
|
LT1930AES5 | Analog Devices | DC to DC Converter and Switching Regulator Chip | Conv DC-DC 2.45V to 16V Step Up Single-Out 1.255V to 34V 5-Pin TSOT-23 | Buy | |
|
|
LT1930AES5#TRMPBF | Analog Devices | DC to DC Converter and Switching Regulator Chip | Conv DC-DC 2.45V to 16V Step Up Single-Out 1.255V to 34V 5-Pin TSOT-23 T/R | Buy | |
|
|
LT1930AES5#PBF | Analog Devices | DC to DC Converter and Switching Regulator Chip | Conv DC-DC 2.45V to 16V Step Up Single-Out 1.255V to 34V 5-Pin TSOT-23 T/R | Buy | |