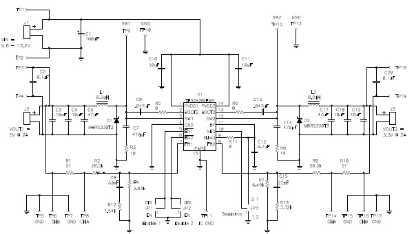
TPS54386EVM evaluation module (EVM) is a dual non-synchronous buck converter
使用 Texas Instruments 的 TPS54386PWP 的参考设计
Image
1 / 1
相关文件
依据最终产品
- Computers and Peripherals
- Consumer Electronics
- LCD TV
- Set-Top Box
说明
- TPS54386EVM evaluation module (EVM) is a dual non-synchronous buck converter providing fixed 5.0-V and 3.3-V output at up to 2 A each from a 12-V input bus. The EVM is designed to start up from a single supply, so no additional bias voltage is required for start-up. The module uses the TPS54386 Dual Non-Synchronous Buck Converter with Integral High-Side FET. TPS54386EVM is designed to use a regulated 12-V (+10% / -20%) bus to produce two regulated power rails, 5.0 V and 3.3 V at up to 2 A of load current each. TPS54386EVM is designed to demonstrate the TPS54386 in a typical 12-V bus system while providing a number of test points to evaluate the performance of the TPS54386 in a given application
主要特色
-
Conversion TypeDC to DC
-
Input Voltage9.6 to 13.2 V
-
Output Voltage3.3|5 V
-
Output Current0 to 2@3.3V|0 to 2@5V A
-
Efficiency90 %
-
TopologyBuck
Featured Parts (4)
| 零件编号 | 供应商 | 类别 | 说明 | |||
|---|---|---|---|---|---|---|
|
|
TPS54386PWPR | Texas Instruments | DC to DC Converter and Switching Regulator Chip | Conv DC-DC 4.5V to 28V Step Down Dual-Out 0.8V to 25.2V 3A/3A 14-Pin HTSSOP EP T/R | 买入 | |
|
|
TPS54386PWPRG4 | Texas Instruments | DC to DC Converter and Switching Regulator Chip | Conv DC-DC 4.5V to 28V Step Down Dual-Out 0.8V to 25.2V 3A/3A 14-Pin HTSSOP EP T/R | 买入 | |
|
|
TPS54386PWPG4 | Texas Instruments | DC to DC Converter and Switching Regulator Chip | Conv DC-DC 4.5V to 28V Step Down Dual-Out 0.8V to 25.2V 3A/3A 14-Pin HTSSOP EP Tube | 买入 | |
|
|
TPS54386PWP | Texas Instruments | DC to DC Converter and Switching Regulator Chip | Conv DC-DC 4.5V to 28V Step Down Dual-Out 0.8V to 25.2V 3A/3A 14-Pin HTSSOP EP Tube | 买入 | |