PMP4575, Dual sync Buck with TPS51124
使用 Texas Instruments 的 TPS51124RGE 的参考设计
Image
1 / 1
相关文件
依据最终产品
- Low-Voltage Motor
- Notebook
说明
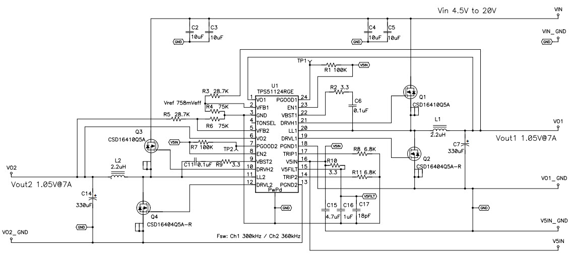
- PMP4575, Synchronous dual output buck converter supplies two cores with 7A each out of 5V to 20V source
主要特色
-
Conversion TypeDC to DC
-
Input Voltage5 to 20 V
-
Output Voltage1.05|1.05 V
-
Output Current7@1.05V|7@1.05V A
-
Efficiency90 %
-
TopologyBuck
Featured Parts (3)
| 零件编号 | 供应商 | 类别 | 说明 | |||
|---|---|---|---|---|---|---|
|
|
TPS51124RGER | Texas Instruments | DC to DC Controllers | DC/DC Cntrlr Dual-OUT Step Down 420kHz 24-Pin VQFN EP T/R | 买入 | |
|
|
TPS51124RGERG4 | Texas Instruments | DC to DC Controllers | DC/DC Cntrlr Dual-OUT Step Down 420kHz 24-Pin VQFN EP T/R | 买入 | |
|
|
TPS51124RGET | Texas Instruments | DC to DC Controllers | DC/DC Cntrlr Dual-OUT Step Down 420kHz 24-Pin VQFN EP T/R | 买入 | |