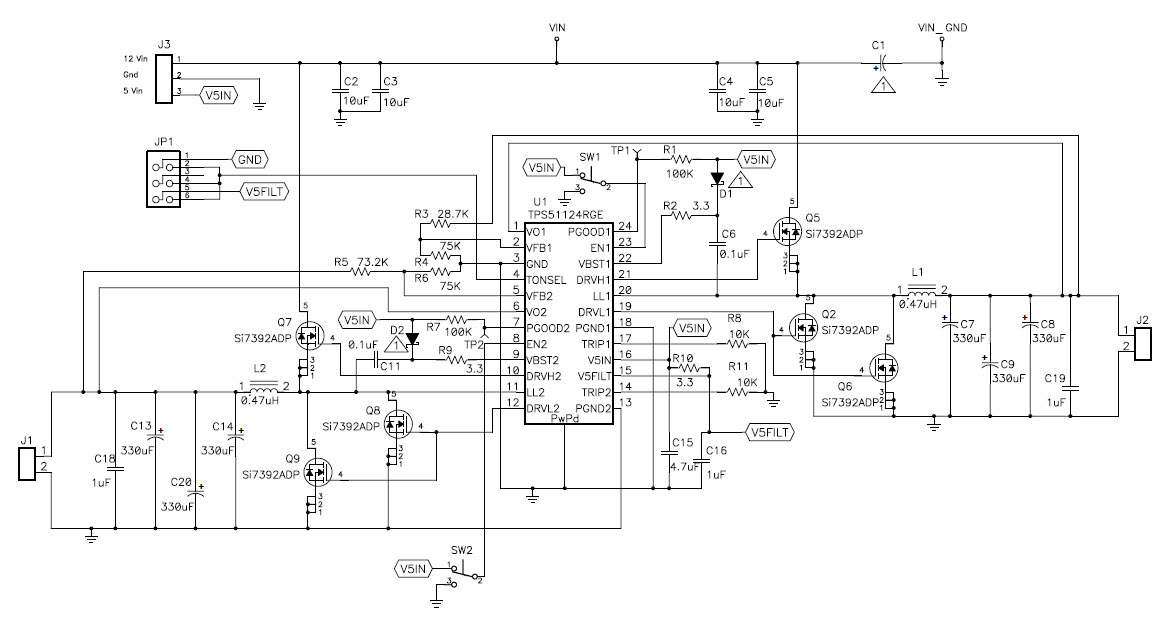
PMP2260, Sync Buck (1.05V @ 20A, 1.5V @ 20A)
使用 Texas Instruments 的 TPS51124RGE 的参考设计
Image
1 / 1
相关文件
依据最终产品
- Computers and Peripherals
- Notebook
说明
- PMP2260, Sync Buck (1.05V @ 20A, 1.5V @ 20A)
主要特色
-
Conversion TypeDC to DC
-
Output Voltage1.05|1.5 V
-
Output Current20@1.05V|20@1.5V A
-
TopologyBuck
Featured Parts (3)
| 零件编号 | 供应商 | 类别 | 说明 | |||
|---|---|---|---|---|---|---|
|
|
TPS51124RGERG4 | Texas Instruments | DC to DC Controllers | DC/DC Cntrlr Dual-OUT Step Down 420kHz 24-Pin VQFN EP T/R | 买入 | |
|
|
TPS51124RGER | Texas Instruments | DC to DC Controllers | DC/DC Cntrlr Dual-OUT Step Down 420kHz 24-Pin VQFN EP T/R | 买入 | |
|
|
TPS51124RGET | Texas Instruments | DC to DC Controllers | DC/DC Cntrlr Dual-OUT Step Down 420kHz 24-Pin VQFN EP T/R | 买入 | |