PMP4379, DC-DC POL 12 Vin Dual Output - 1.2V 5A Reference Design
使用 Texas Instruments 的 TPS65279RHH 的参考设计
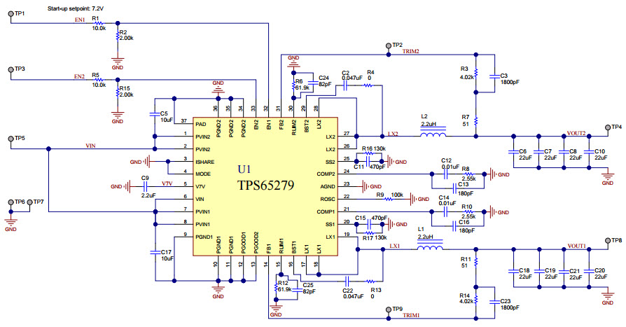
Image
1 / 3
依据最终产品
- Digital Signal Processing
- FPGA Solutions
- Industrial
说明
- PMP4379, DC-DC POL 12 Vin Dual Output - 1.2V 5A Reference Design. The PMP4379 is a POL module reference design suitable for DSP/FPGA applications with a DC input of 4.5V - 15V. Detailed data is provided. The output voltage could be trimmed by resistors over a range from 0.7V to 5V. A typical application is for dual 1.2V/5A
主要特色
-
Conversion TypeDC to DC
-
Input Voltage4.5 to 14 V
-
Output Voltage1.2 V
-
Output Current5 A
-
Output Power6 W
-
TopologyBuck- Synchronous
Featured Parts (2)
| 零件编号 | 供应商 | 类别 | 说明 | |||
|---|---|---|---|---|---|---|
|
|
TPS65279RHHT | Texas Instruments | DC to DC Converter and Switching Regulator Chip | Conv DC-DC 4.5V to 18V Synchronous Step Down Dual-Out 0.6V to 9V 5A/5A 36-Pin VQFN EP T/R | 买入 | |
|
|
TPS65279RHHR | Texas Instruments | DC to DC Converter and Switching Regulator Chip | Conv DC-DC 4.5V to 18V Synchronous Step Down Dual-Out 0.6V to 9V 5A/5A 36-Pin VQFN EP T/R | 买入 | |