LMZ31506HEVM-692, Evaluation Module using LMZ31506H Simple Switcher, 6A Synchronous Buck Converter

使用 Texas Instruments 的 LMZ31506HRUQ 的参考设计

供应商

Texas Instruments
  • 应用类别
    电源
  • 产品类别
    直流到直流多输出电源

依据最终产品

  • Automatic Test Equipment
  • Backplane Distributed Power
  • Communications and Telecom
  • FPGA Solutions
  • Portable Medical Devices
  • WiMAX/Wireless Broadband

说明

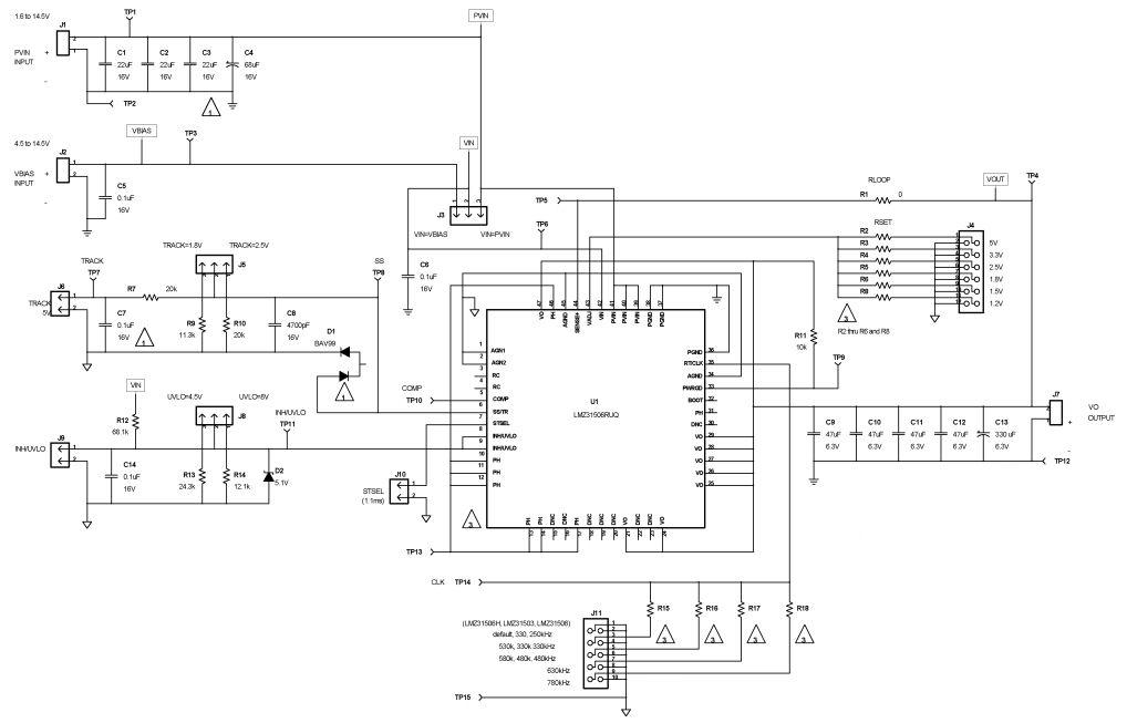
  • LMZ31506HEVM-692, Evaluation Module is a fully assembled and tested circuit for the LMZ31506H 6A SIMPLE SWITCHER power module. The EVM incorporates a DC/DC converter with output voltage (5V, 3.3V, 2.5V, 1.8V, 1.5V, 1.2V) and frequency (340 kHz to 780 kHz) that are adjustable using jumpers. It has a wide-output voltage adjust of 1.2V to 5.5V, an output current range of 0 A to 6 A. Solder pads and jumpers are available to configure the EVM to specific requirements

主要特色

  • Conversion Type
    DC to DC
  • Input Voltage
    4.5 to 14.5 V
  • Output Voltage
    1.2|1.5|1.8|2.5|3.3|5 V
  • Output Current
    6 A
  • Efficiency
    96 %
  • Topology
    Buck

请仔细阅读我们近期更改的隐私政策。当按下确认键时,您已了解并同意艾睿电子的隐私政策和用户协议。

本网站需使用cookies以改善用户您的体验并进一步改进我们的网站。此处阅读了解关于网站cookies的使用以及如何禁用cookies。网页cookies和追踪功能或許用于市场分析。当您按下同意按钮,您已经了解并同意在您的设备上接受cookies,并给予网站追踪权限。更多关于如何取消网站cookies及追踪的信息,请点击下方“阅读更多”。尽管同意启用cookies追踪与否取决用户意愿,取消网页cookies及追踪可能导致网站运作或显示异常,亦或导致相关推荐广告减少。

我们尊重您的隐私。请在此阅读我们的隐私政策。