过滤器
| 说明 | 依据发布人 | 依据应用 | 依据最终产品 | |||
|---|---|---|---|---|---|---|
MAX4899AEEVKIT+MAX4899AEEVKIT+, Evaluation Board for Dual 4:1 Analog Multiplexer for Personal Digital Assistant |
Analog Devices | Switches | Cellular Phone, Personal Digital Assistant, MP3 Player, GPS , Digital Video Camera, Digital Still Camera (DSC) | |||
LTC3529_Typical ApplicationTypical Application for LTC3529 - 1.5A, 1.5MHz Step-Up DC/DC Converter in 2mm 3mm DFN |
Analog Devices | Power Supplies | Smart Phone, Digital Camera, Portable Media Player, Digital Video Camera, Analog-to-Digital Converter | |||
EVAL-ADMP401Z-FLEXEVAL-ADMP401Z-FLEX, Bottom-Ported Analog Output MEMS Microphone Evaluation Board based on ADMP401 |
Analog Devices | Audio | Smart Phone, Digital Video Camera, Bluetooth Headset, Conference Devices, Tablet | |||
DC1443ALTC3101EUFE Demo board, Wide Vin, Multiple-Output DC/DC Converter and Power Path Manager |
Analog Devices | Power Supplies | Portable Medical Instrumentation, GPS Navigation, Digital Video Camera | |||
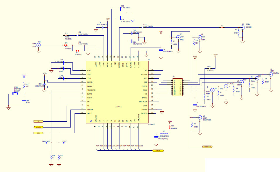
AD984X |
Analog Devices | Data Conversion | Digital Video Camera, PC Camera, Digital Still Camera (DSC) | |||
AD984X |
Analog Devices | Data Conversion | Digital Video Camera, PC Camera, Digital Still Camera (DSC) | |||
AD984X |
Analog Devices | Data Conversion | Digital Video Camera, PC Camera, Digital Still Camera (DSC) | |||
AD984X |
Analog Devices | Data Conversion | Digital Video Camera, PC Camera, Digital Still Camera (DSC) | |||
CN-0262Low Noise Analog MEMS Microphone and Preamp Application Circuit with Compression and Noise Gating |
Analog Devices | Audio | Cellular Phone, Notebook, Laptop, Smart Phone, Digital Video Camera, Bluetooth Headset, Surveillance and Security System, Digital Still Camera (DSC) | |||
DC1226ALTC3529EDCB Demo board, 1.5A, 2.35MHz Step-Up DC/DC Converter in 2mm x 3mm DFN |
Analog Devices | Power Supplies | Smart Phone, Digital Camera, Portable Media Player, Digital Video Camera | |||
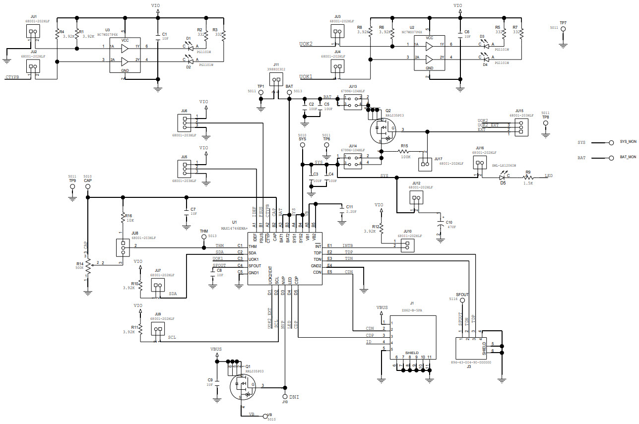
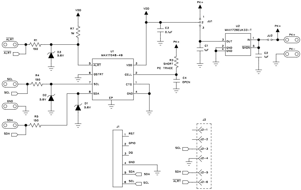
MAX17049EVKIT#MAX17049EVKIT#, Evaluation Kit for the MAX17049 2-Cell Fuel Gauge with ModelGauge |
Analog Devices | Battery Management | Personal Digital Assistant, Smart Phone, Digital Still Camera, Portable Computers, Portable Medical Devices, Digital Video Camera, Tablet, E-Reader, Wireless Handsets, Portable Gaming Devices | |||
MAX17049XEVKIT#MAX17049XEVKIT#, Evaluation Kit for the MAX17049X 2-Cell Fuel Gauge with ModelGauge |
Analog Devices | Battery Management | Personal Digital Assistant, Smart Phone, Digital Still Camera, Portable Computers, Portable Medical Devices, Digital Video Camera, Tablet, E-Reader, Wireless Handsets, Portable Gaming Devices | |||
MAX17048XEVKIT#MAX17048XEVKIT#, Evaluation Kit for the MAX17048X 1-Cell Fuel Gauge with ModelGauge |
Analog Devices | Battery Management | Personal Digital Assistant, Smart Phone, Digital Still Camera, Portable Computers, Portable Medical Devices, Digital Video Camera, Tablet, E-Reader, Wireless Handsets, Portable Gaming Devices | |||
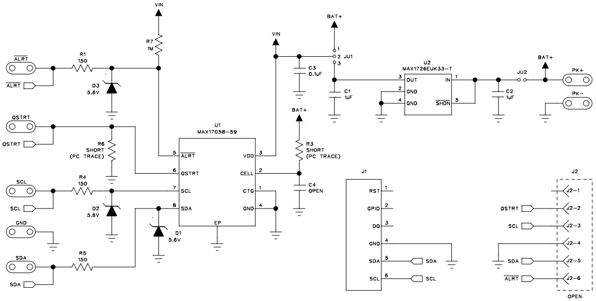
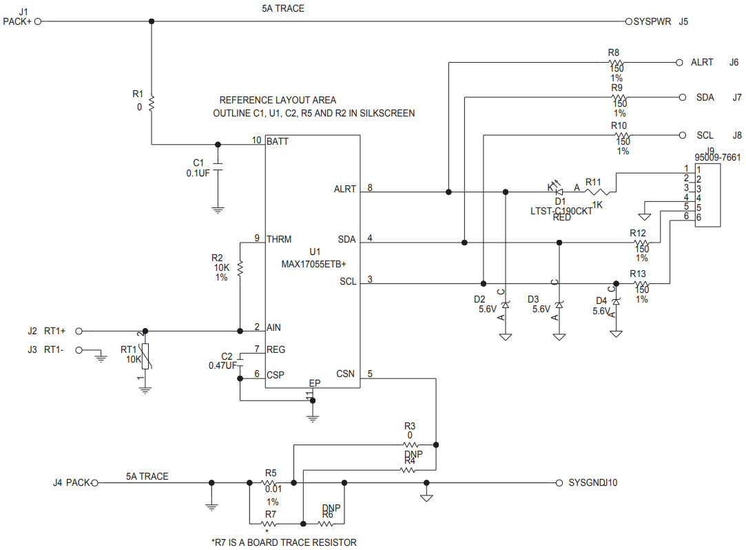
MAX17055GEVKIT#MAX17055GEVKIT#, TDFN Evaluation Kit for MAX17055G 1-Cell Fuel Gauge with ModelGauge m5 EZ |
Analog Devices | Battery Management | Laptop, Digital Still Camera, Portable Computers, Gaming and Toys, Digital Video Camera, Bluetooth Headset, Wireless Speaker, Tablet, Medical Devices, Sensors, Home Automation, Building Automation, Smart Watch, Action Cameras, Healthcare Monitoring, Portable Gaming Devices | |||
MAX17058EVKIT#MAX17058EVKIT#, Evaluation Kit for the MAX17058 1-Cell Fuel Gauge with ModelGauge |
Analog Devices | Battery Management | Personal Digital Assistant, Smart Phone, Digital Still Camera, Portable Computers, Portable Medical Devices, Digital Video Camera, Tablet, E-Reader, Wireless Handsets, Portable Gaming Devices | |||
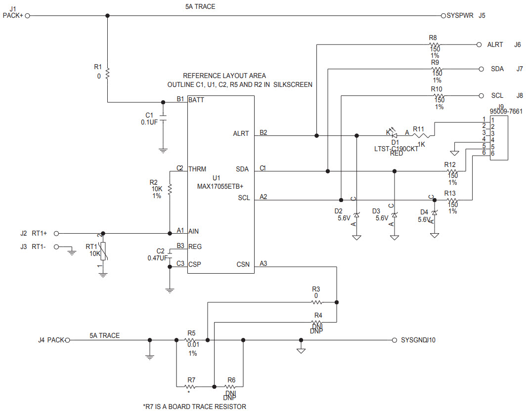
MAX17261GEVKIT#MAX17261GEVKIT#, Evaluation Kit for MAX17261G Multi-Cell Fuel Gauge with ModelGauge m5 EZ |
Analog Devices | Battery Management | Laptop, Digital Still Camera, Portable Computers, Digital Video Camera, Wireless Speaker, E-Bike, Robots, Tablet, Medical Devices, POS Terminals, Battery Backup, Mobile Printer, Action Cameras | |||
MAX14746EVKIT#MAX14746EVKIT#, Evaluation Kit for the MAX14746 USB Detection with Smart Power Selector Li+ Chargers |
Analog Devices | Battery Management | Digital Camera, Portable Consumer Electronics, Digital Video Camera, Portable Industrial Devices | |||
DS2784EVKIT+ |
Analog Devices | Battery Management | Personal Digital Assistant, Smart Phone, Digital Still Camera, Cordless Phone, GPS Navigation, Digital Video Camera, VoIP Phone | |||
DS2438EVKIT+DS2438EVKIT+, Evaluation Kit for the DS2438 Smart Battery Monitor |
Analog Devices | Battery Management | Cellular Phone, Personal Digital Assistant, Battery Charger, Digital Still Camera, Digital Video Camera, Pen Digitizer, Organizers, Smart Batteries, Handy Terminal, Palmtops | |||
LTC3101_Typical ApplicationTypical Application for LTC3101 - Wide VIN, Multi-Output DC/DC Converter and PowerPath Controller |
Analog Devices | Power Supplies | GPS Navigation, Digital Video Camera, Medical Instruments | |||