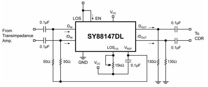
Typical Application for SY88147DL 3.3V, 1.25Gbps PECL Limiting Post Amplifier with High Gain TTL Loss-of-Signal

Using Part

Fabricant

Microchip Technology
  • Catégorie d'application
    Amplificateurs et comparateurs
  • Type de produit
    Amplification analogique

Pour les produits finaux

  • Instrumentation and Measurement

Description

  • Typical Application for SY88147DL 3.3V, 1.25Gbps PECL Limiting Post Amplifier with High Gain TTL Loss-of-Signal. The SY88147DL is a high-sensitivity limiting post amplifier designed for use in fiber-optic receivers. These devices connect to typical transimpedance amplifiers (TIAs). The linear signal output from TIAs can contain significant amounts of noise and may vary in amplitude over time. The SY88147DL quantizes these signals and outputs PECL level waveforms

Nous avons mis à jour notre politique de confidentialité. Prenez un moment pour lire les changements. En cliquant sur "J'accepte", vous acceptez la clause de confidentialité d'Arrow Electronics ainsi que les conditions d'utilisation.

Notre site Internet place des cookies sur votre appareil pour améliorer votre expérience et pour améliorer notre site. Pour en savoir plus sur les cookies que nous utilisons et la façon de les désactiver, cliquez ici. Des cookies et des technologies de suivi peuvent être utilisés à des fins de marketing. En cliquant sur « Accepter », vous consentez au placement de cookies sur votre appareil et à notre utilisation de technologies de suivi. Cliquez sur « En savoir plus » pour de plus amples informations et instructions sur la façon de désactiver les cookies et les technologies de suivi. Même si l'acceptation des cookies et technologies de suivi est volontaire, leur désactivation peut entraîner un mauvais fonctionnement du site Internet et certaines publicités peuvent être moins pertinentes pour vous. Nous respectons votre confidentialité. Lisez notre politique de confidentialité ici.