PMP5568, 350W High performance, High Speed Power supply
Using Part
Vignette
1 / 9
Documents connexes
- PMP5568 Complete documentation and firmware
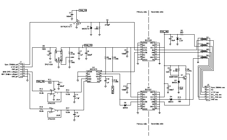
- PMP5568 - 350W PSU - ADC Card RevE - Schematic
- PMP5568 - 350W PSU - POWER BOARD REVD BOM
- PMP5568 - 350W PSU - MCU CARD REVB BOM
- PMP5568 - 350W PSU - GATE DRIVE REVD BOM
- PMP5568 - 350W PSU - Power Board RevD - Schematic
- PMP5568 - 350W PSU - Gate Drive RevD - Schematic
- PMP5568 - 350W PSU - ADC CARD REVE BOM
- PMP5568 - 350W PSU - MCU Card RevB - Schematic
Pour les produits finaux
- Communications and Telecom
Description
- PMP5568, 350W High Performance, High Speed Power supply. Project is a complete 350W, high performance, high speed offline power supply solution. It contains a novel, microcontroller-driven synchronous bridge rectifier, a 2-phase interleaved PFC stage and a phase-shifted full bridge as down converter. It has an universal input (85 - 265V AC) and the output voltage is adjustable between 12 and 14V. The continuous output current is 25A, the peak current is 27A. A second microcontroller monitors several values (input voltage, PFC voltage, output voltage, output current, temperatures), is the interface to the user (LCD, push-buttons), adjusts the output voltage and synchronizes the switching frequency of all converters
Caractéristiques principales
-
Conversion TypeAC to DC
-
Output Voltage13 V
-
Output Current25 A
-
Output Power325 W
-
TopologyFull Bridge- Phase Shifted|Boost- PFC
Pièces en vedette (56)
| Pièce numéro | Fabricant | Type | Description | |||
|---|---|---|---|---|---|---|
|
|
SN74LVC1G17DCKR-P | Texas Instruments | Buffers and Line Drivers | Schmitt Trigger Buffer 1-CH Non-Inverting CMOS 5-Pin | Ajouter au panier | |
|
|
ISO7520CDW | Texas Instruments | Digital Isolators | Digital Isolator Logic 2-CH 1Mbps 16-Pin SOIC Tube | Ajouter au panier | |
|
|
OPA333AIDBVRG4 | Texas Instruments | Operational Amplifiers - Op Amps | Op Amp Single Low Offset Voltage Amplifier R-R I/O ±2.75V/5.5V 5-Pin SOT-23 T/R | Ajouter au panier | |
|
|
ISO7521CDW | Texas Instruments | Digital Isolators | Digital Isolator Logic 2-CH 1Mbps 16-Pin SOIC Tube | Ajouter au panier | |
|
|
TPS3809K33QDBVRQ1 | Texas Instruments | Supervisory Circuits | Processor Supervisor 2.93V 1 Active Low/Push-Pull Automotive AEC-Q100 3-Pin SOT-23 T/R | Ajouter au panier | |
|
|
TL431AIDBZRG4 | Texas Instruments | Voltage References | V-Ref Adjustable 2.495V to 36V 100mA 3-Pin SOT-23 T/R | Ajouter au panier | |
|
|
TPS715345DCKR | Texas Instruments | Linear Regulators | LDO Regulator Pos 3.45V 0.05A 5-Pin SC-70 T/R | Ajouter au panier | |
|
|
ADS1015IDGST | Texas Instruments | Analog to Digital Converters - ADCs | 4-Channel Single ADC Delta-Sigma 3.3ksps 12-bit Serial 10-Pin VSSOP T/R | Ajouter au panier | |
|
|
SN74LVC1G17DCK3 | Texas Instruments | Buffers and Line Drivers | Schmitt Trigger Buffer 1-CH Non-Inverting Push-Pull CMOS 5-Pin SC-70 T/R | Ajouter au panier | |
|
|
TPS71501DCKR | Texas Instruments | Linear Regulators | LDO Regulator Pos 1.205V to 15V 0.05A 5-Pin SC-70 T/R | Ajouter au panier | |
|
|
TPS71501DCKR-824922501 | Texas Instruments | Linear Regulators | LDO Regulator Pos 1.205V to 15V 0.05A 5-Pin SC-70 T/R | Ajouter au panier | |
|
|
OPA333AIDCKR | Texas Instruments | Operational Amplifiers - Op Amps | Op Amp Single Low Offset Voltage Amplifier R-R I/O ±2.75V/5.5V 5-Pin SC-70 T/R | Ajouter au panier | |