DC961A, Demo Board based on LT1994 Low Noise, Low Distortion, Fully Differential Amplifier/Driver

Using Part

Fabricant

Analog Devices
  • Catégorie d'application
    Conditionnement de signaux
  • Type de produit
    Conversion ADC différentiel à terminaison unique

Pour les produits finaux

  • Communications and Telecom

Description

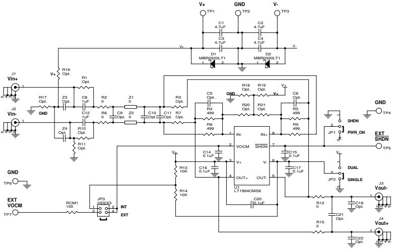
  • DC961A, Demonstration Circuit features an LT1994, low noise, low distortion, fully differential amplifier. The LT1994 is a high precision, very low noise, low distortion, fully differential input/output amplifier. The LT1994 output common mode voltage is independent of the input common mode voltage and is adjustable by applying a voltage on the VOCM pin

Caractéristiques principales

  • Signal Conditioning Type
    Conversion
  • ADC Type
    Low Noise, Low Distortion, Fully Differential Amplifier/Driver

Nous avons mis à jour notre politique de confidentialité. Prenez un moment pour lire les changements. En cliquant sur "J'accepte", vous acceptez la clause de confidentialité d'Arrow Electronics ainsi que les conditions d'utilisation.

Notre site Internet place des cookies sur votre appareil pour améliorer votre expérience et pour améliorer notre site. Pour en savoir plus sur les cookies que nous utilisons et la façon de les désactiver, cliquez ici. Des cookies et des technologies de suivi peuvent être utilisés à des fins de marketing. En cliquant sur « Accepter », vous consentez au placement de cookies sur votre appareil et à notre utilisation de technologies de suivi. Cliquez sur « En savoir plus » pour de plus amples informations et instructions sur la façon de désactiver les cookies et les technologies de suivi. Même si l'acceptation des cookies et technologies de suivi est volontaire, leur désactivation peut entraîner un mauvais fonctionnement du site Internet et certaines publicités peuvent être moins pertinentes pour vous. Nous respectons votre confidentialité. Lisez notre politique de confidentialité ici.