LTC3404, Externally Synchronized 3.1V/600mA Step-Down Regulator
Reference Design using part LTC3404 by Analog Devices
For End Products
- Cellular Phone
- Distributed Control System
- DSL Modem
- Portable
- Wireless Modem
Description
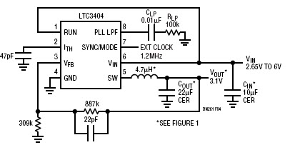
- Circuit shows LTC3404, Externally Synchronized 3.1V/600mA Step-Down Regulator. The LTC3404 is synchronized to an external clock signal whereby Burst Mode operation is disabled automatically
Key Features
-
Conversion TypeDC to DC
-
Input Voltage2.65 to 6 V
-
Output Voltage3.1 V
-
Output Current0.6 A
-
Efficiency95 %
-
TopologyBuck
Featured Parts (10)
| Part Number | Manufacturer | Type | Description | |||
|---|---|---|---|---|---|---|
|
|
LTC3404EMS8#TRPBF | Analog Devices | DC to DC Converter and Switching Regulator Chip | Conv DC-DC 2.65V to 6V Synchronous Step Down Single-Out 0.8V to 6V 0.6A 8-Pin MSOP T/R | Buy | |
|
|
LTC3404MPMS8 | Analog Devices | DC to DC Converter and Switching Regulator Chip | Conv DC-DC 2.65V to 6V Synchronous Step Down Single-Out 0.8V to 6V 0.6A 8-Pin MSOP Tube | Buy | |
|
|
LTC3404IMS8#PBF | Analog Devices | DC to DC Converter and Switching Regulator Chip | Conv DC-DC 2.65V to 6V Synchronous Step Down Single-Out 0.8V to 6V 0.6A 8-Pin MSOP Tube | Buy | |
|
|
LTC3404EMS8 | Analog Devices | DC to DC Converter and Switching Regulator Chip | Conv DC-DC 2.65V to 6V Synchronous Step Down Single-Out 0.8V to 6V 0.6A 8-Pin MSOP | Buy | |
|
|
LTC3404EMS8#PBF | Analog Devices | DC to DC Converter and Switching Regulator Chip | Conv DC-DC 2.65V to 6V Synchronous Step Down Single-Out 0.8V to 6V 0.6A 8-Pin MSOP Tube | Buy | |
|
|
LTC3404MPMS8#PBF | Analog Devices | DC to DC Converter and Switching Regulator Chip | Conv DC-DC 2.65V to 6V Synchronous Step Down Single-Out 0.8V to 6V 0.6A 8-Pin MSOP Tube | Buy | |
|
|
LTC3404IMS8#TRPBF | Analog Devices | DC to DC Converter and Switching Regulator Chip | Conv DC-DC 2.65V to 6V Synchronous Step Down Single-Out 0.8V to 6V 0.6A 8-Pin MSOP T/R | Buy | |
|
|
LTC3404MPMS8#TR | Analog Devices | DC to DC Converter and Switching Regulator Chip | Conv DC-DC 2.65V to 6V Synchronous Step Down Single-Out 0.8V to 6V 0.6A 8-Pin MSOP T/R | Buy | |
|
|
LTC3404EMS8#TR | Analog Devices | DC to DC Converter and Switching Regulator Chip | Conv DC-DC 2.65V to 6V Synchronous Step Down Single-Out 0.8V to 6V 0.6A 8-Pin MSOP T/R | Buy | |
|
|
LTC3404MPMS8#TRPBF | Analog Devices | DC to DC Converter and Switching Regulator Chip | Conv DC-DC 2.65V to 6V Synchronous Step Down Single-Out 0.8V to 6V 0.6A 8-Pin MSOP T/R | Buy | |