LT3420EMS-1 Demo Board, Strobe Capacitor Charger, High Voltage Supply, Vbatt = 1.8V - 6V, Vcc = 2.3V - 6V, Strobe Cap = 320V

Reference Design using part LT3420-1 by Analog Devices

Manufacturer

Analog Devices
  • Application Category
    Power Supplies
  • Product Type
    DC to DC Single Output Power Supplies

For End Products

  • Digital Camera
  • Flash Camera

Description

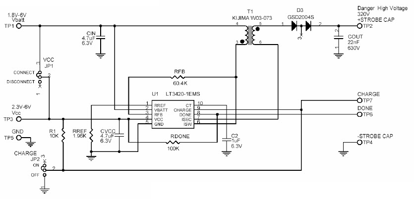
  • Demonstration circuit is a DC-DC flyback converter using the LT3420EMS1 to rapidly charge an output capacitor to 300V for photoflash applications. It demonstrates a simple application circuit operating in high efficiency and shows appropriate layout techniques for the LT3420EMS 1

Key Features

  • Conversion Type
    DC to DC
  • Input Voltage
    1.8 to 6 V
  • Output Voltage
    300 V
  • Topology
    Flyback

We've updated our privacy policy. Please take a moment to review these changes. By clicking I Agree to Arrow Electronics Terms Of Use  and have read and understand the Privacy Policy and Cookie Policy.

Our website places cookies on your device to improve your experience and to improve our site. Read more about the cookies we use and how to disable them here. Cookies and tracking technologies may be used for marketing purposes.
By clicking “Accept”, you are consenting to placement of cookies on your device and to our use of tracking technologies. Click “Read More” below for more information and instructions on how to disable cookies and tracking technologies. While acceptance of cookies and tracking technologies is voluntary, disabling them may result in the website not working properly, and certain advertisements may be less relevant to you.
We respect your privacy. Read our privacy policy here