DC2019A, Demonstration Board using LT8614, 42V, 4A Micro-power Synchronous Step-Down Silent Switcher

Reference Design using part LT8614EUDC#PBF by Analog Devices

Manufacturer

Analog Devices
  • Application Category
    Power Supplies
  • Product Type
    DC to DC Single Output Power Supplies

Associated Documents

For End Products

  • Automotive and Transportation
  • Buck Converter
  • Industrial
  • Power Supplies

Description

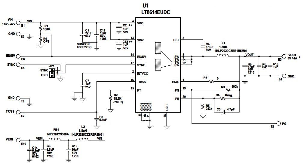
  • DC2019A, Demonstration Board using LT8614, 42V, 4A Micro-power Synchronous Step-Down Silent Switcher. The board is designed for 5V output from a 5.8V to 42V input. The wide input range allows a variety of input sources, such as automotive batteries and industrial supplies. The LT8614 is a compact, Ultra Low emission, high efficiency and high speed synchronous monolithic step-down switching regulator. The integrated power switches and inclusion of all necessary circuitry reduce the components count and solution size

Key Features

  • Conversion Type
    DC to DC
  • Input Voltage
    5.8 to 42 V
  • Output Voltage
    4.85 to 5.15 V
  • Output Current
    4 A
  • Efficiency
    91.3 %
  • Topology
    Buck

We've updated our privacy policy. Please take a moment to review these changes. By clicking I Agree to Arrow Electronics Terms Of Use  and have read and understand the Privacy Policy and Cookie Policy.

Our website places cookies on your device to improve your experience and to improve our site. Read more about the cookies we use and how to disable them here. Cookies and tracking technologies may be used for marketing purposes.
By clicking “Accept”, you are consenting to placement of cookies on your device and to our use of tracking technologies. Click “Read More” below for more information and instructions on how to disable cookies and tracking technologies. While acceptance of cookies and tracking technologies is voluntary, disabling them may result in the website not working properly, and certain advertisements may be less relevant to you.
We respect your privacy. Read our privacy policy here