ADP2441 Step-Down DC to DC Regulator with a wide input voltage range of 4.5 V to 36 V

Reference Design using part ADP2441 by Analog Devices

Manufacturer

Analog Devices
  • Application Category
    Power Supplies
  • Product Type
    DC to DC Single Output Power Supplies

For End Products

  • Backplane Distributed Power
  • Industrial Control
  • Power Supplies

Description

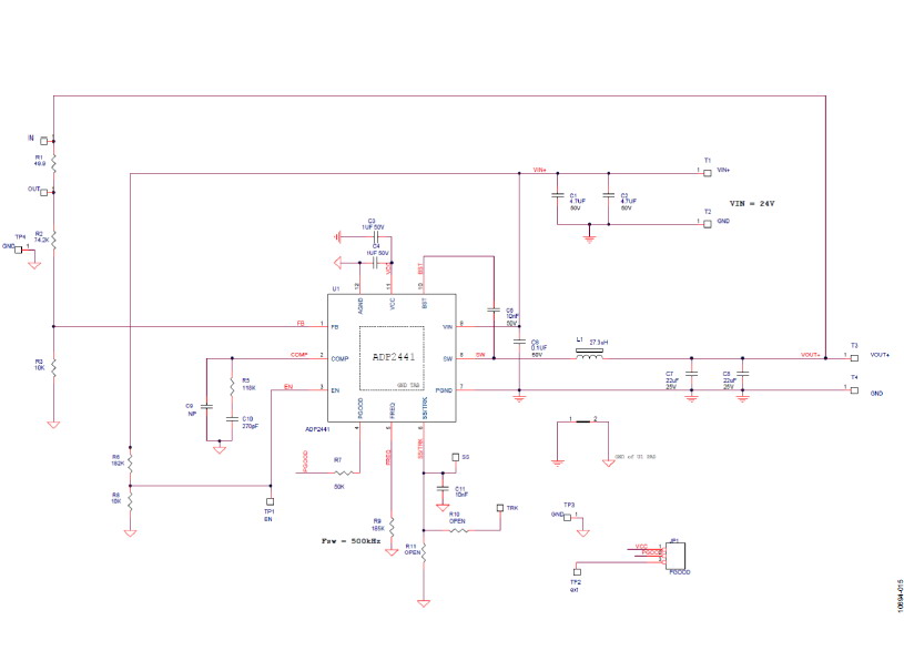
  • ADP2441 Evaluation Board is a complete, DC to DC switching regulator design based on the ADP2441, a configurable, 1A, synchronous step-down, DC to DC regulator. The ADP2441 is a synchronous, step-down DC to DC switching regulator that uses a current mode pulse-width modulation (PWM) control scheme at medium-to-heavy load currents for high efficiency and smoothly transitions to a pulse skip mode at light loads to conserve power

Key Features

  • Conversion Type
    DC to DC
  • Input Voltage
    6 to 36 V
  • Output Voltage
    5 V
  • Output Current
    1 A
  • Topology
    Buck

We've updated our privacy policy. Please take a moment to review these changes. By clicking I Agree to Arrow Electronics Terms Of Use  and have read and understand the Privacy Policy and Cookie Policy.

Our website places cookies on your device to improve your experience and to improve our site. Read more about the cookies we use and how to disable them here. Cookies and tracking technologies may be used for marketing purposes.
By clicking “Accept”, you are consenting to placement of cookies on your device and to our use of tracking technologies. Click “Read More” below for more information and instructions on how to disable cookies and tracking technologies. While acceptance of cookies and tracking technologies is voluntary, disabling them may result in the website not working properly, and certain advertisements may be less relevant to you.
We respect your privacy. Read our privacy policy here