TIDA-00442, Shunt based Ground Fault Protection for Inverters Powered from 220Vac Supply Reference Design
使用 Texas Instruments 的 INA170EA/2K5 的参考设计
Image
1 / 3
依据最终产品
- Air Conditioning
- CNC Machine
- Home Appliances
- Inverters
- Motion Control
- Refrigerator and freezer
- Robotics
- Servo Drives
- Washing Machine
说明
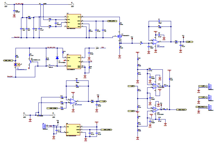
- TIDA-00442, Shunt based Ground Fault Protection for Inverters Powered from 220Vac Supply Reference Design. The TIDA-00442 design provides a reference solution for detecting ground fault in inverter based drives. Inverter current is measured on both DC positive and DC negative bus using shunt resistors. Current on DC positive bus is measured using INA170 which is powered by low side switched buck converter. Current on DC negative bus is sensed using precision Op-Amp. The difference between the two measured currents is compared against a fixed threshold to determine the ground fault condition using high speed comparators
主要特色
-
Number of SuppliesSingle
-
Supply Voltage2.7 to 40 V
Featured Parts (5)
| 零件编号 | 供应商 | 类别 | 说明 | |||
|---|---|---|---|---|---|---|
|
|
REF2033AIDDCR | Texas Instruments | Voltage References | V-Ref Precision 3.3V 20mA 5-Pin TSOT-23 T/R | 买入 | |
|
|
TLC372IDR | Texas Instruments | Linear Comparators | Comparator Dual R-R O/P ±8V/16V 8-Pin SOIC T/R | 买入 | |
|
|
OPA2376AID | Texas Instruments | Operational Amplifiers - Op Amps | Op Amp Dual Precision Amplifier R-R I/O ±2.75V/5.5V 8-Pin SOIC Tube | 买入 | |
|
|
INA170EA/2K5 | Texas Instruments | Special Purpose Amplifiers | SP Amp Current Sense Amp Single 40V Automotive 8-Pin VSSOP T/R | 买入 | |
|
|
INA170EA/2K5 | Texas Instruments | Special Purpose Amplifiers | SP Amp Current Sense Amp Single 40V Automotive 8-Pin VSSOP T/R | 买入 | |