TIDA-00330, Reinforced Isolated M-LVDS Transceiver Reference Design
使用 Texas Instruments 的 SN65MLVD203DR 的参考设计
Image
1 / 3
说明
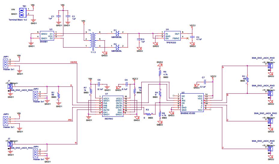
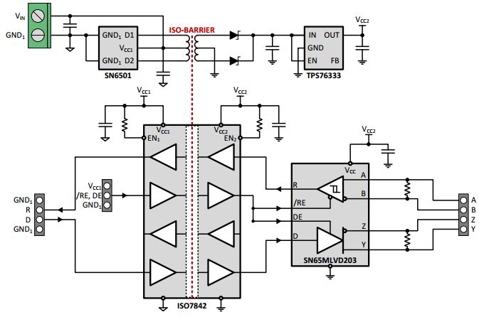
- TIDA-00330, Reinforced Isolated M-LVDS Transceiver Reference Design. This reference design demonstrates the performance of a reinforced, isolated, full-duplex M-LVDS transceiver node using the ISO7842 and SN65MLVD203. A single reinforced digital isolator replaces two basic digital isolators, reducing cost and PCB area
Featured Parts (4)
| 零件编号 | 供应商 | 类别 | 说明 | |||
|---|---|---|---|---|---|---|
|
|
SN6501DBVR | Step-Up/Down DC-DC Converter | Texas Instruments | DC to DC Converter and Switching Regulator Chip | Transformer Driver Medical 5-Pin SOT-23 T/R | 买入 | |
|
|
ISO7842DW | Texas Instruments | Digital Isolators | Digital Isolator Logic 4-CH 100Mbps Medical 16-Pin SOIC Tube | 买入 | |
|
|
TPS76333DBVR | Texas Instruments | Linear Regulators | LDO Regulator Pos 3.3V 0.15A 5-Pin SOT-23 T/R | 买入 | |
|
|
SN65MLVD203DR | Texas Instruments | LVDS | LVDS Driver/Receiver 200Mbps 0.65V 14-Pin SOIC T/R | 买入 | |