PMP8911, High Efficiency Two-Stage Universal Input Power Supply-Transition Mode PFC,LLC Resonant Converter
使用 Texas Instruments 的 UCC28051D 的参考设计
Image
1 / 3
依据最终产品
- Communications and Telecom
说明
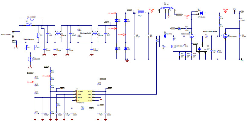
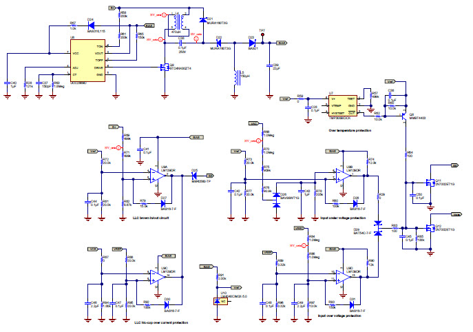
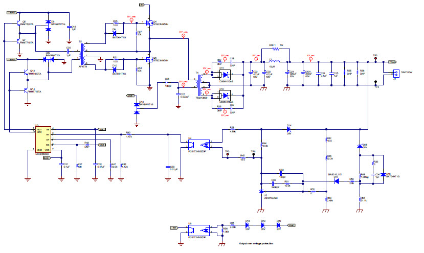
- PMP8911, High Efficiency Two-Stage Universal Input Power Supply-Transition Mode PFC,LLC Resonant Converter. Low EMI, high efficiency, high power factor and reliable power supply are main focus of the PMP8911 design for telecom applications. Transient mode power factor correction (PFC) with UCC28051 and LLC series resonant converter (SRC) with UCC25600 are applied in PMP8911. Low EMI is expected with zero voltage switching on TM-PFC and LLC-SRC switches. An overall 92% efficiency is achieved at 100W full load. In addition, several protections are embedded into this design which includes input under-voltage protection, input over-voltage protection, output over-voltage protection, and output hic-cup over-power protection
主要特色
-
Conversion TypeAC to DC
-
Input Voltage85 to 265 (AC) V
-
Output Voltage54 V
-
Output Current2 A
-
Output Power108 W
-
TopologyHalf Bridge- LLC|PFC- Boost|Flyback- Quasi Resonant
Featured Parts (19)
| 零件编号 | 供应商 | 类别 | 说明 | |||
|---|---|---|---|---|---|---|
|
|
UCC25600DRG4 | Texas Instruments | PWM and Resonant Controllers | Resonant Controller 400kHz 8-Pin SOIC T/R | 买入 | |
|
|
LM431ACM3/NOPB | Texas Instruments | Voltage References | V-Ref Adjustable 2.495V to 37V 100mA 3-Pin SOT-23 T/R | 买入 | |
|
|
TMP300BIDCKR | Texas Instruments | Temperature and Humidity Sensors | Temp Sensor Analog 6-Pin SC-70 T/R | 买入 | |
|
|
LM139DR | Texas Instruments | Linear Comparators | Comparator Quad R-R O/P ±15V/30V 14-Pin SOIC T/R | 买入 | |
|
|
LM431ACM3X/NOPB | Texas Instruments | Voltage References | V-Ref Adjustable 2.495V to 37V 100mA 3-Pin SOT-23 T/R | 买入 | |
|
|
LM431ACM3X/NOPB | Texas Instruments | Voltage References | V-Ref Adjustable 2.495V to 37V 100mA 3-Pin SOT-23 T/R | 买入 | |
|
|
LM431ACM3/NOPB | Texas Instruments | Voltage References | V-Ref Adjustable 2.495V to 37V 100mA 3-Pin SOT-23 T/R | 买入 | |
|
|
UCC25600DR | Texas Instruments | PWM and Resonant Controllers | Resonant Controller 400kHz 8-Pin SOIC T/R | 买入 | |
|
|
UCC2889DTRG4 | Texas Instruments | AC to DC Switching Converters | AC to DC Switching Converter Flyback 8.8V 100kHz T/R 8-Pin SOIC | 买入 | |
|
|
UCC25600D | Texas Instruments | PWM and Resonant Controllers | Resonant Controller 400kHz 8-Pin SOIC Tube | 买入 | |
|
|
LM139DRG4 | Texas Instruments | Linear Comparators | Comparator Quad R-R O/P ±15V/30V 14-Pin SOIC T/R | 买入 | |
|
|
LM4040CIM3X-5.0/NOPB | Texas Instruments | Voltage References | V-Ref Precision 5V 15mA 3-Pin SOT-23 T/R | 买入 | |