PMP10748, Complete Front End Automotive Reverse Polarity and Series Fault Protection Reference Design
使用 Texas Instruments 的 LM74610QDGKRQ1 的参考设计
Image
1 / 3
依据最终产品
- Advanced Driver Assistance Systems (ADAS)
- Infotainment System
- Power Tool
说明
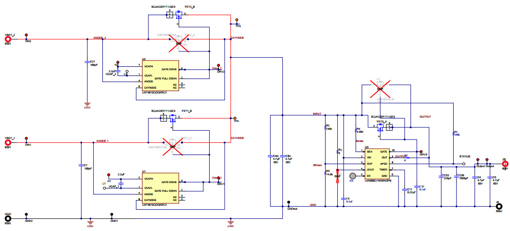
- PMP10748, Complete Automotive front end protection Design that highlights zero IQ Smart Diode Controller and High-Side Protection Controller. This design uses two LM74610-Q1 IC to drive 40V MOSFETs in OR-ing Configuration for reverse polarity protection. The LM74610-Q1 is highly effective zero IQ replacement of loss diodes and less effective PFET solutions for revere polarity protection. This design also includes programmable OVP, UVLO and OCP with LM5060-Q1 high side protection controller. This device also provides controlled rise time for safe connection and programmable fault detection delay time with LM5060-Q1
主要特色
-
Conversion TypeDC to DC
-
Input Voltage8 to 35 V
-
Output Voltage35 V
-
Output Current20 A
-
Output Power700 W
-
TopologyORing
Featured Parts (3)
| 零件编号 | 供应商 | 类别 | 说明 | |||
|---|---|---|---|---|---|---|
|
|
LM5060Q1MM/NOPB | Texas Instruments | Hot Swap Controllers | Hot Swap Controller 1-CH 65V N-Channel Positive Voltage Automotive AEC-Q100 10-Pin VSSOP T/R | 买入 | |
|
|
LM5060Q1MM/NOPB | Texas Instruments | Hot Swap Controllers | Hot Swap Controller 1-CH 65V N-Channel Positive Voltage Automotive AEC-Q100 10-Pin VSSOP T/R | 买入 | |
|
|
LM74610QDGKRQ1 | Texas Instruments | OR Controllers | OR Controller N-Channel Single Automotive AEC-Q100 8-Pin VSSOP T/R | 买入 | |