MAX14808EVKIT#, Evaluation Kit for the MAX14808 High-Voltage 2A Digital Pulser
使用 Analog Devices 的 MAX14808ETK+ 的参考设计
Image
1 / 3
依据最终产品
- Flaw Detection
- Piezoelectric Speaker Driver
- Test Equipment
- Ultrasound Imaging
说明
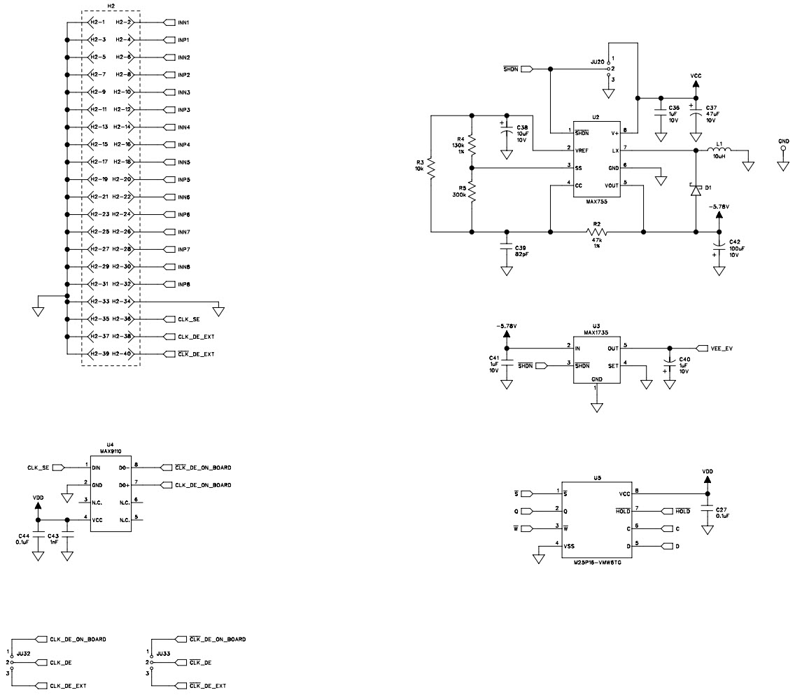
- MAX14808EVKIT#, Evaluation Kit (EV kit) provides a proven design to evaluate MAX14808 high-voltage, high-frequency pulse driver. The MAX14808 evaluation system (EV system) consists of the MAX14808 EV kit and a companion MAXINT1 serial interface board. The EV system also includes Windows XP, Vista and Windows 7-compatible software that provides a simple graphical user interface (GUI) for exercising the features of the IC
主要特色
-
Signal TypePulse
Featured Parts (16)
| 零件编号 | 供应商 | 类别 | 说明 | |||
|---|---|---|---|---|---|---|
|
|
MAX1735EUK50+T | Analog Devices | Linear Regulators | LDO Regulator Neg -1.25V to -5.5V-5V -0.2A 5-Pin SOT-23 T/R | 买入 | |
|
|
MAX1735EUK50+ | Analog Devices | Linear Regulators | LDO Regulator Neg -1.25V to -5.5V-5V -0.2A 5-Pin SOT-23 T/R | 买入 | |
|
|
MAX9110EKA+T | Analog Devices | LVDS | LVDS Driver 500Mbps 0.45V 8-Pin SOT-23 T/R | 买入 | |
|
|
MAX9110EKA+ | Analog Devices | LVDS | LVDS Driver 500Mbps 0.45V 8-Pin SOT-23 T/R | 买入 | |
|
|
MAX755CSA+T | Analog Devices | DC to DC Converter and Switching Regulator Chip | Conv DC-DC 2.7V to 9V Inv Single-Out -5V 0.275A 1W 8-Pin SOIC N T/R | 买入 | |
|
|
MAX755CSA+T | Analog Devices | DC to DC Converter and Switching Regulator Chip | Conv DC-DC 2.7V to 9V Inv Single-Out -5V 0.275A 1W 8-Pin SOIC N T/R | 买入 | |
|
|
MAX755CSA+ | Analog Devices | DC to DC Converter and Switching Regulator Chip | Conv DC-DC 2.7V to 9V Inv Single-Out -5V 0.275A 1W 8-Pin SOIC N Tube | 买入 | |
|
|
MAX1735EUK50+T | Analog Devices | Linear Regulators | LDO Regulator Neg -1.25V to -5.5V-5V -0.2A 5-Pin SOT-23 T/R | 买入 | |
|
|
MAX755CSA+ | Analog Devices | DC to DC Converter and Switching Regulator Chip | Conv DC-DC 2.7V to 9V Inv Single-Out -5V 0.275A 1W 8-Pin SOIC N Tube | 买入 | |
|
|
MAX1735EUK50+ | Analog Devices | Linear Regulators | LDO Regulator Neg -1.25V to -5.5V-5V -0.2A 5-Pin SOT-23 T/R | 买入 | |
|
|
MAX9110EKA+T | Analog Devices | LVDS | LVDS Driver 500Mbps 0.45V 8-Pin SOT-23 T/R | 买入 | |
|
|
MAX9110EKA+ | Analog Devices | LVDS | LVDS Driver 500Mbps 0.45V 8-Pin SOT-23 T/R | 买入 | |