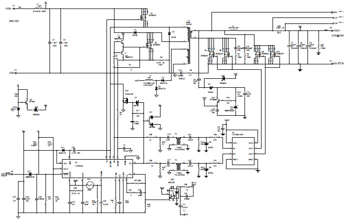
LT3804EFE LT3781EG LTC1693-1IS8 Demo Board, Dual Output Isolated Power Supply, 36V to 72V Input, +Vo1=3.3V @ 15A, +Vo2 = 1.8V @ 15A
使用 Analog Devices 的 LT3781EG 的参考设计
Image
1 / 2
依据最终产品
- Automotive and Transportation
- Computers and Peripherals
- Telecom Power Supply
说明
- Demonstration circuit DC610A is a dual output high efficiency isolated DC/DC power supply with 36V to 72V input range. It has two outputs: 3.3V at 15A max and 1.8V at 15A max
主要特色
-
Conversion TypeDC to DC
-
Input Voltage36 to 72 V
-
Output Voltage1.8|3.3 V
-
Output Current15@1.8V|15@3.3V A
-
Efficiency87 %
-
Topology2-Switch Forward
Featured Parts (6)
| 零件编号 | 供应商 | 类别 | 说明 | |||
|---|---|---|---|---|---|---|
|
|
LT3804EFE#TRPBF | Analog Devices | DC to DC Controllers | DC/DC Cntrlr Dual-OUT Step Down 800kHz 28-Pin TSSOP EP T/R | 买入 | |
|
|
LTC1693-1IS8#TRPBF | Analog Devices | Gate and Power Drivers | Driver 1.7A 2-OUT High Side/Low Side Non-Inv 8-Pin SOIC N T/R | 买入 | |
|
|
LTC1693-1IS8#TR | Analog Devices | Gate and Power Drivers | Driver 1.7A 2-OUT High Side/Low Side Non-Inv 8-Pin SOIC N T/R | 买入 | |
|
|
LTC1693-1IS8 | Analog Devices | Gate and Power Drivers | Driver 1.7A 2-OUT High Side/Low Side Non-Inv 8-Pin SOIC N | 买入 | |
|
|
LTC1693-1IS8#PBF | Analog Devices | Gate and Power Drivers | Driver 1.7A 2-OUT High Side/Low Side Non-Inv 8-Pin SOIC N Tube | 买入 | |
|
|
LT3781EG#PBF | Analog Devices | DC to DC Controllers | DC/DC Cntrlr Single-OUT Forward 350kHz 20-Pin SSOP Tube | 买入 | |