LMK04821EVM, Dual Loop Jitter Cleaner Evaluation Module with 122.88-MHz VCXO
使用 Texas Instruments 的 LMK04821NKD 的参考设计
Image
1 / 6
依据最终产品
- DSLAM
- Medical and Healthcare
- Military and Aerospace
- Networking
- SONET
- Test and Measurement
- Video and Imaging
- Wireless Infrastructure
说明
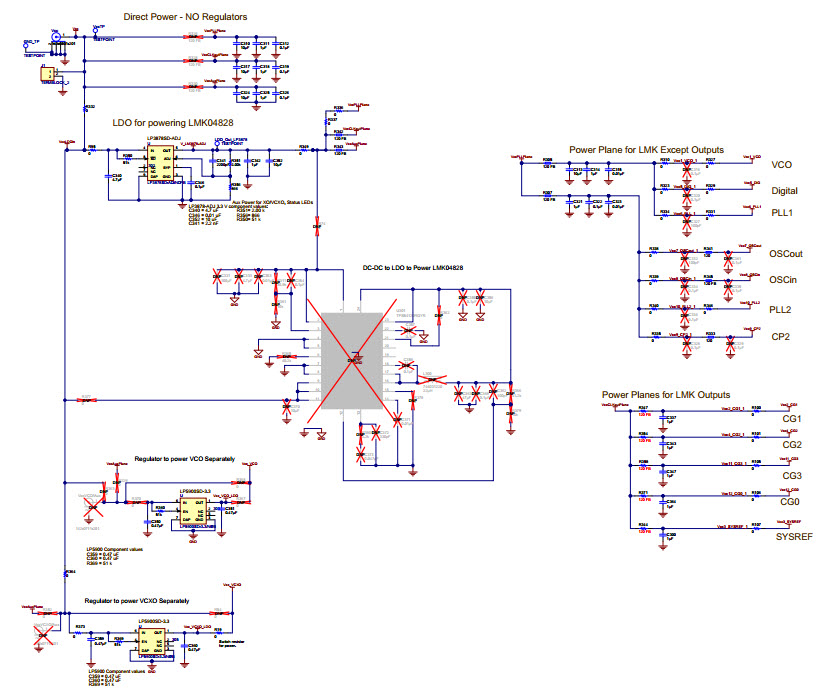
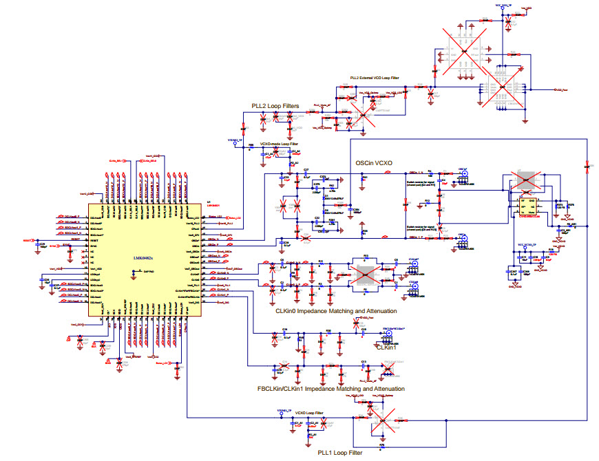
- LMK04821EVM, Dual Loop Jitter Cleaner Evaluation Module with 122.88-MHz VCXO. he LMK04821EVM supports the LMK0482x family of products, the industry's highest performance clock conditioners with JEDEC JESD204B support. The dual loop Platinum architecture enables sub-100 fs jitter (12 kHz to 20 MHz) using a low noise VCXO module. The dual loop architecture consists of two high-performance phase-locked loops (PLL), a low-noise crystal oscillator circuit and a high-performance voltage controlled oscillator (VCO)
主要特色
-
Operating Frequency122.88 MHz
Featured Parts (6)
| 零件编号 | 供应商 | 类别 | 说明 | |||
|---|---|---|---|---|---|---|
|
|
LP5900SD-3.3/NOPB | Texas Instruments | Linear Regulators | LDO Regulator Pos 3.3V 0.15A 6-Pin WSON EP T/R | 买入 | |
|
|
LP5900SD-3.3/NOPB | Texas Instruments | Linear Regulators | LDO Regulator Pos 3.3V 0.15A 6-Pin WSON EP T/R | 买入 | |
|
|
LP3878SD-ADJ/NOPB | Texas Instruments | Linear Regulators | LDO Regulator Pos 1V to 5.5V 0.8A 8-Pin WSON EP T/R | 买入 | |
|
|
LP3878SD-ADJ/NOPB | Texas Instruments | Linear Regulators | LDO Regulator Pos 1V to 5.5V 0.8A 8-Pin WSON EP T/R | 买入 | |
|
|
LMK04821NKDT | Texas Instruments | Clock Generators and Synthesizers | Clock Generator 0.001MHz to 750MHz-IN 3100MHz-OUT 64-Pin WQFN EP T/R | 买入 | |
|
|
LMK04821NKDR | Texas Instruments | Clock Generators and Synthesizers | Clock Generator 0.001MHz to 750MHz-IN 3100MHz-OUT 64-Pin WQFN EP T/R | 买入 | |