LM3554TMEEV/NOPB, Evaluation Board using LM3554 Synchronous Boost Converter with 1.2A Dual High Side LED Drivers and I2C-Compatible Interface
使用 Texas Instruments 的 LM3554TM 的参考设计
Image
1 / 2
依据最终产品
- Audio Amplifier
- Flash Camera
- LED Lighting
说明
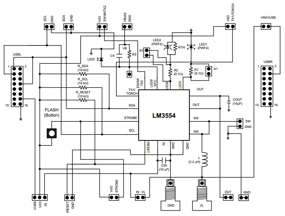
- LM3554TMEEV/NOPB, Evaluation Board is designed to fully evaluate the LM3554 Synchronous Boost Converter with Dual 600mA High Side Flash LED Drivers and I2C-Compatible Interface. The board comes equipped with two LXCL-PWF4 Flash LEDs from Lumi LEDs and an additional LED is an Indicator LED
主要特色
-
Input Voltage2.7 to 5.5 V
-
Output Voltage4 V
-
Output Current0.6 A
-
Number of Derived Elements3
Featured Parts (5)
| 零件编号 | 供应商 | 类别 | 说明 | |||
|---|---|---|---|---|---|---|
|
|
LM3554TMX | Texas Instruments | LED Drivers | LED Driver 2 Segment 2700uA Supply Current 16-Pin DSBGA T/R | 买入 | |
|
|
LM3554TMX/NOPB | Texas Instruments | LED Drivers | LED Driver 2 Segment 2700uA Supply Current 16-Pin DSBGA T/R | 买入 | |
|
|
LM3554TMX/NOPB | Texas Instruments | LED Drivers | LED Driver 2 Segment 2700uA Supply Current 16-Pin DSBGA T/R | 买入 | |
|
|
LM3554TME/NOPB | Texas Instruments | LED Drivers | LED Driver 2 Segment 2700uA Supply Current 16-Pin DSBGA T/R | 买入 | |
|
|
LM3554TME/NOPB | Texas Instruments | LED Drivers | LED Driver 2 Segment 2700uA Supply Current 16-Pin DSBGA T/R | 买入 | |