I2C/SPI Character LCD BackPack | 292
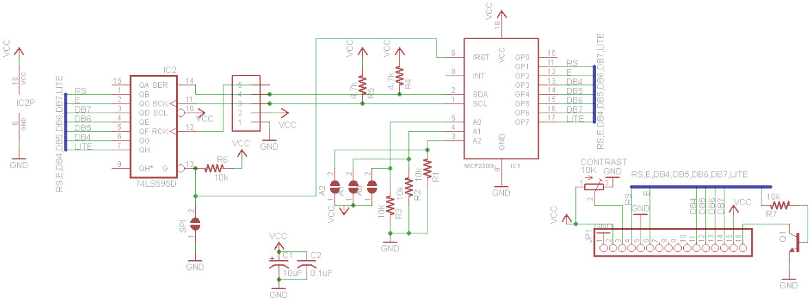
使用 Adafruit Industries 的 MCP2300 的参考设计
Image
1 / 4
依据最终产品
- LCD Backlighting
说明
- LCD backpacks reduce the number of pins needed to connect to an LCD. LCDs are a fun and easy way to have your microcontroller project talk back to you. Character LCDs are common, and easy to get, available in tons of colors and sizes. We've written tutorials on using character LCDs with an Arduino (or similar microcontroller) but find that the number of pins necessary to control the LCD can be restrictive, especially with ambitious projects. We wanted to make a 'backpack' (add-on circuit) that would reduce the number of pins without a lot of expense. By using simple I2C and SPI input/output expanders we have reduced the number of pins (only 2 pins are needed for I2C) while still making it easy to interface with the LCD
主要特色
-
Interface StandardsSPI|I2C
-
Supply VoltageSingle(5) V
Featured Parts (15)
| 零件编号 | 供应商 | 类别 | 说明 | |||
|---|---|---|---|---|---|---|
|
|
SN74LS595DG4 | Texas Instruments | Counter Shift Registers | Shift Register Single 8-Bit Serial to Serial/Parallel 16-Pin SOIC Tube | 买入 | |
|
|
MCP23009-E/SO | Microchip Technology | GPIO Expanders | I2C Interface 100kHz/400kHz/3400kHz 5.5V 18-Pin SOIC W Tube | 买入 | |
|
|
MCP23009T-E/SO | Microchip Technology | GPIO Expanders | I2C Interface 100kHz/400kHz/3400kHz 5.5V 18-Pin SOIC W T/R | 买入 | |
|
|
MCP23009T-E/MG | Microchip Technology | GPIO Expanders | I2C Interface 100kHz/400kHz/3400kHz 5.5V 16-Pin QFN EP T/R | 买入 | |
|
|
MCP23008T-E/ML | Microchip Technology | GPIO Expanders | I2C Interface 100kHz/400kHz/1700kHz 5.5V 20-Pin QFN EP T/R | 买入 | |
|
|
MCP23009-E/P | Microchip Technology | GPIO Expanders | I2C Interface 100kHz/400kHz/3400kHz 5.5V 18-Pin PDIP Tube | 买入 | |
|
|
MCP23009-E/SS | Microchip Technology | GPIO Expanders | I2C Interface 100kHz/400kHz/3400kHz 5.5V 20-Pin SSOP Tube | 买入 | |
|
|
MCP23008-E/ML | Microchip Technology | GPIO Expanders | I2C Interface 100kHz/400kHz/1700kHz 5.5V 20-Pin QFN EP Tube | 买入 | |
|
|
MCP23008-E/SO | Microchip Technology | GPIO Expanders | I2C Interface 100kHz/400kHz/1700kHz 5.5V 18-Pin SOIC W Tube | 买入 | |
|
|
MCP23008-E/SS | Microchip Technology | GPIO Expanders | I2C Interface 100kHz/400kHz/1700kHz 5.5V 20-Pin SSOP Tube | 买入 | |
|
|
MCP23009-E/MG | Microchip Technology | GPIO Expanders | I2C Interface 100kHz/400kHz/3400kHz 5.5V 16-Pin QFN EP Tube | 买入 | |
|
|
MCP23008-E/P | Microchip Technology | GPIO Expanders | I2C Interface 100kHz/400kHz/1700kHz 5.5V 18-Pin PDIP Tube | 买入 | |