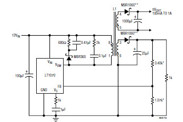
High Efficiency Flux Sensed Isolated Converter (12V to 5V)
使用 Analog Devices 的 LT1070 的参考设计
Image
1 / 1
依据最终产品
- Power Management
- Power Supplies
说明
- Circuit shows Power Supply Using High Efficiency Flux Sensed Isolated Converter to Provide 5V Output Voltage From 12V Input Voltage
主要特色
-
Conversion TypeDC to DC
-
Input Voltage12 V
-
Output Voltage5 V
-
Output Current0.1 to 1 A
-
TopologyBuck
Featured Parts (6)
| 零件编号 | 供应商 | 类别 | 说明 | |||
|---|---|---|---|---|---|---|
|
|
LT1070IT#06PBF | Analog Devices | DC to DC Converter and Switching Regulator Chip | Conv DC-DC 3V to 60V Non-Inv/Inv/Step Up/Step Down Single-Out 1.244V to 40V 11A 100W 5-Pin(5+Tab) TO-220 Tube | 买入 | |
|
|
LT1070CT | Analog Devices | DC to DC Converter and Switching Regulator Chip | Conv DC-DC 3V to 60V Non-Inv/Inv/Step Up/Step Down Single-Out 1.244V to 40V 11A 100W 5-Pin(5+Tab) TO-220 | 买入 | |
|
|
LT1070IT | Analog Devices | DC to DC Converter and Switching Regulator Chip | Conv DC-DC 3V to 60V Non-Inv/Inv/Step Up/Step Down Single-Out 1.244V to 40V 11A 100W 5-Pin(5+Tab) TO-220 | 买入 | |
|
|
LT1070IT#PBF | Analog Devices | DC to DC Converter and Switching Regulator Chip | Conv DC-DC 3V to 60V Non-Inv/Inv/Step Up/Step Down Single-Out 1.244V to 40V 11A 100W 5-Pin(5+Tab) TO-220 Tube | 买入 | |
|
|
LT1070CT#PBF | Analog Devices | DC to DC Converter and Switching Regulator Chip | Conv DC-DC 3V to 60V Non-Inv/Inv/Step Up/Step Down Single-Out 1.244V to 40V 11A 100W 5-Pin(5+Tab) TO-220 Tube | 买入 | |
|
|
LT1070IT#06 | Analog Devices | DC to DC Converter and Switching Regulator Chip | Conv DC-DC 3V to 60V Non-Inv/Inv/Step Up/Step Down Single-Out 1.244V to 40V 11A 100W 5-Pin(5+Tab) TO-220 | 买入 | |