EVAL-CN0285-EB1Z, Broadband Low Error Vector Magnitude (EVM) Direct Conversion Transmitter based on ADF4351
使用 Analog Devices 的 ADF4351BCPZ 的参考设计
Image
1 / 5
依据最终产品
- Electronic Surveillance & Countermeasures
- Instrumentation and Measurement
- Radar System
- Test Equipment
说明
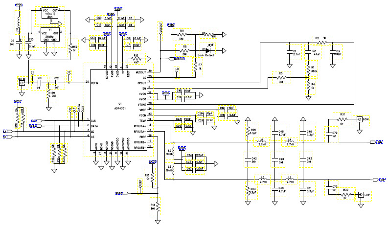
- EVAL-CN0285-EB1Z, Evaluation Board is a complete implementation of the analog portion of a broadband direct conversion transmitter (analog baseband in, RF out). RF frequencies from 500 MHz to 4.4 GHz are supported using a phase-locked loop (PLL) with a broadband, integrated voltage controlled oscillator (VCO). Harmonic filtering of the local oscillator (LO) from the PLL ensures excellent quadrature accuracy, sideband suppression, and low EVM
主要特色
-
Operating Frequency500 to 4400 MHz
Featured Parts (3)
| 零件编号 | 供应商 | 类别 | 说明 | |||
|---|---|---|---|---|---|---|
|
|
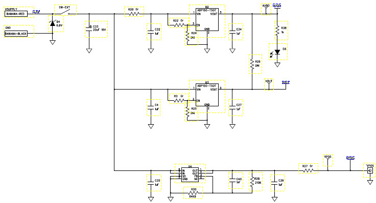
ADP150AUJZ-3.3-R7 | Analog Devices | Linear Regulators | LDO Regulator Pos 3.3V 0.15A 5-Pin TSOT T/R | 买入 | |
|
|
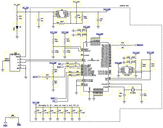
24LC64-I/SN | Microchip Technology | EEPROM | EEPROM Serial-I2C 64K-bit 8K x 8 3.3V/5V 8-Pin SOIC N Tube | 买入 | |
|
|
ADF4351BCPZ | Analog Devices | Clock Generators and Synthesizers | Clock Generator 10MHz to 250MHz-IN 4400MHz-OUT 32-Pin LFCSP EP Tray | 买入 | |