过滤器
| 说明 | 依据发布人 | 依据应用 | 依据最终产品 | |||
|---|---|---|---|---|---|---|
EVAL-AD9874EB |
Analog Devices | Data Conversion | Portable, Wireless Base Station, Internet Radio Player | |||
SLYT37212V DC to DC Single Output Power Supply for Communications/Telecom |
Texas Instruments | Power Supplies | Industrial, Communications and Telecom, Digital Camera, Lighting, DSL Modem, Digital Radio, HVAC, Internet Radio Player, Distributed Control System, Power Line Communication, Surveillance Camera, Air Conditioning, Endoscope, Digital Multimeter, Digital Picture Frame, Power Substation, Microwave Oven, CPAP Machine, Power Quality Meter, Currency Counter, Scanners, Printers | |||
TPS60500EVM-193TPS60500EVM-193, Evaluation Board for the TPS60502 high efficiency step-down charge pump |
Texas Instruments | Power Supplies | Cellular Phone, Personal Digital Assistant, Computers and Peripherals, Internet Radio Player | |||
PMP2617 |
Texas Instruments | Battery Management | Cellular Phone, Personal Digital Assistant, Smart Phone, LCD TFT Display, Internet Radio Player, Li-Ion Battery Charger, CPE Splitter, Digital Still Camera (DSC) | |||
BQ24190EVMBQ24190EVM, Evaluation Board using BQ24190 switch-mode battery charge management, Boost Converter |
Texas Instruments | Battery Management | Smart Phone, Portable Media Player, Portable Audio, Internet Radio Player, Tablet | |||
TPS712XXEVM-050 |
Texas Instruments | Power Supplies | Cellular Phone, Personal Digital Assistant, Digital Camera, Processor Power Management, Wireless LAN, Cordless Phone, Digital Camcorder, FPGA Solutions, PCMCIA Card, Internet Radio Player | |||
BQ24005EVMBQ24005EVM is an evaluation tool for the bq24005 linear dual-cell Li-Ion charger with integrated FET |
Texas Instruments | Battery Management | Personal Digital Assistant, Digital Camera, MP3 Player, Internet Radio Player | |||
BQ24007RGWEVM |
Texas Instruments | Battery Management | Personal Digital Assistant, Digital Camera, MP3 Player, Internet Radio Player | |||
TPS61040REF-001 |
Texas Instruments | Power Supplies | Cellular Phone, Personal Digital Assistant, LCD Backlighting, Internet Radio Player, Digital Still Camera (DSC) | |||
TIDA-00036TIDA-00036, I2C Controlled Single Cell Chargers with 5.1V Boost Operation, bq24195/2.1A |
Texas Instruments | Battery Management | Smart Phone, Portable Media Player, Portable Audio, Internet Radio Player, Tablet | |||
TIDA-00036TIDA-00036, I2C Controlled Single Cell Chargers with 5.1V Boost Operation, bq24195L/1A |
Texas Instruments | Battery Management | Smart Phone, Portable Media Player, Portable Audio, Internet Radio Player, Tablet | |||
BQ24012EVM |
Texas Instruments | Battery Management | Personal Digital Assistant, Smart Phone, Digital Camera, MP3 Player, Internet Radio Player | |||
BQ24006EVMBQ24006EVM is an evaluation tool for the bq24006 linear dual-cell Li-Ion charger with integrated FET |
Texas Instruments | Battery Management | Personal Digital Assistant, Digital Camera, MP3 Player, Internet Radio Player | |||
TPS60500EVM-193TPS60500EVM-193, Evaluation Board for the TPS60501 high efficiency step-down charge pump |
Texas Instruments | Power Supplies | Cellular Phone, Personal Digital Assistant, Computers and Peripherals, Internet Radio Player | |||
TIDEP0020 |
Texas Instruments | Power Supplies | Software Defined Radio, GPS Navigation, Barcode Scanner, Internet Radio Player, Refrigerator and freezer, DSL Gateway, Patient Monitoring, Infusion Pump, CPAP Machine, Tablet, Power Quality Meter, Currency Counter, Telehealth Aggregation Manager, 3D Printer, Medical Ventilator | |||
TIDEP0024 |
Texas Instruments | Embedded System | Software Defined Radio, GPS Navigation, Barcode Scanner, Internet Radio Player, Refrigerator and freezer, DSL Gateway, Patient Monitoring, Ventilators & Respirators, Infusion Pump, CPAP Machine, Tablet, Power Quality Meter, Currency Counter, Printers | |||
TPA2026D2EVM1.7W, 2-Channel, Class-D Audio Power Amplifier for Cellular Phone |
Texas Instruments | Audio | Cellular Phone, Personal Digital Assistant, Notebook, Laptop, DVD Player, Gaming and Toys, Internet Radio Player, PC USB Speaker | |||
SNAA026A1-Channel, Class-AB Audio Power Amplifier for Cellular Phone |
Texas Instruments | Audio | Cellular Phone, Personal Digital Assistant, Smart Phone, DVD Player, Digital Camcorder, Internet Radio Player, Digital Still Camera (DSC) | |||
TPA2028D1YZFEVMTPA2028D1YZFEVM, Mono, filter-free Class-D audio power amplifier with automatic gain control (AGC) |
Texas Instruments | Audio | Cellular Phone, Personal Digital Assistant, Notebook, Laptop, DVD Player, Gaming and Toys, Internet Radio Player, PC USB Speaker | |||
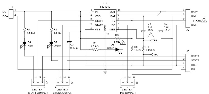
BQ24010EVM |
Texas Instruments | Battery Management | Personal Digital Assistant, Smart Phone, Digital Camera, MP3 Player, Internet Radio Player | |||