过滤器
| 说明 | 依据发布人 | 依据应用 | 依据最终产品 | |||
|---|---|---|---|---|---|---|
DEMO9S08MP16 |
NXP Semiconductors | Embedded System | Industrial, Medical and Healthcare, HVAC, Office Equipments, FAN Motor, Blood Analyzer, Pumps, Ventilators & Respirators, Infusion Pump, Electric Shaver | |||
STEVAL-ILL009V5STEVAL-ILL009V5, New RGB Color Demonstration Board based on the STP04CM05 and ST1S10 |
STMicroelectronics | Embedded System | Cellular Phone, Industrial, Personal Digital Assistant, Set-Top Box, LCD TV, Digital Camcorder, PDP TV, DVD Player/Recorder, White Goods, Video Game Console, Electric Shaver | |||
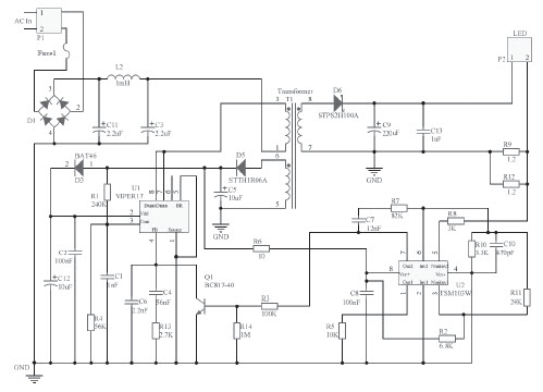
STEVAL-ILL017V13.5 W not-isolated offline constant current LED driver based on VIPER17HN |
STMicroelectronics | Lighting | Cellular Phone, Industrial, Personal Digital Assistant, Set-Top Box, LCD TV, Digital Camcorder, PDP TV, DVD Player/Recorder, White Goods, Video Game Console, Electric Shaver | |||
AN2811 |
STMicroelectronics | Lighting | Cellular Phone, Personal Digital Assistant, Set-Top Box, LCD TV, DVD Player, Digital Camcorder, PDP TV, White Goods, Video Game Console, Electric Shaver | |||
STEVAL-ISA062V16 W dual output SMPS demonstration board based on the VIPER17 |
STMicroelectronics | Power Supplies | Cellular Phone, Industrial, Personal Digital Assistant, LCD TV, DVD Player, Digital Camcorder, PDP TV, Video Game Console, Electric Shaver | |||
AN22602-Cell, Nickel-Cadmium/Nickel-Metal Hydride Battery Charger for Drill/Screw Driver |
Infineon Technologies AG | Battery Management | Electric Shaver, Drill/Screw Driver, Brushing Machine, Autonomous Robot | |||
TIDA-00602 |
Texas Instruments | Motor Control | Electric Shaver, Electric Toothbrushes, Battery Powered Instrument | |||
MIKROE-3543 |
MikroElektronika | Motor Control | Home Appliances, Gaming and Toys, Robotics, Electric Shaver, Electric Toothbrushes, Portable Printer, Mechatronics | |||