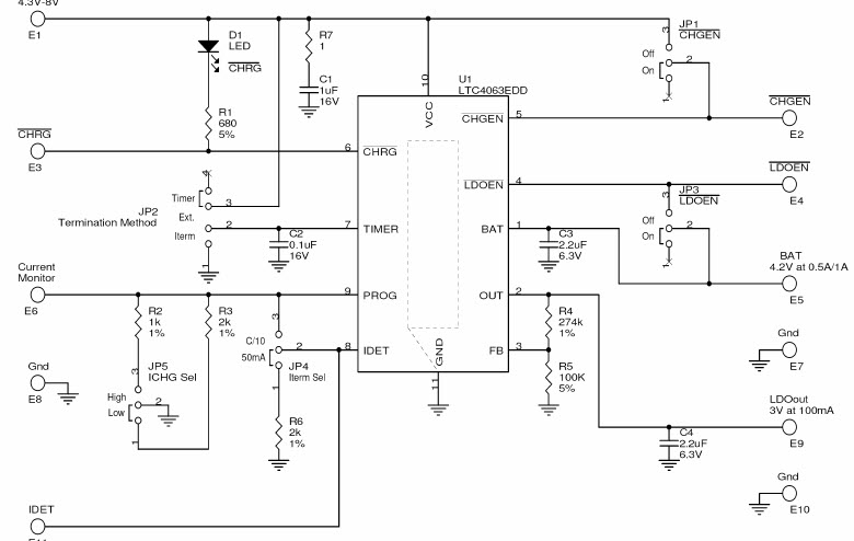
DC735A, LTC4063EDD Demo Board, Lithium-Ion Linear Battery Charger with LDO Regulator, Vin = 4.3V-8V, BAT = 4.2V at 0.5V/1A, LDO output = 3V at 100 mA
使用 Analog Devices 的 LTC4063EDD 的参考设计
Image
1 / 1
依据最终产品
- Cellular Phone
- Docking Station
- Personal Digital Assistant
- Portable Computers
- Portable Consumer Electronics
- Test Equipment
说明
- DC735A, Demonstration Circuit is a complete constant current, constant-voltage battery charger for one Lithium-Ion cell and includes a 3 Volt low dropout linear regulator. The LTC4063EDD used on this demo circuit features an internal P-channel power MOSFET with a unique thermal feedback loop that reduces the output current under high ambient temperature and/or high power dissipation conditions
主要特色
-
Battery TypeLithium-Ion
-
Input Voltage4.3 to 8 V
-
Output Voltage4.2 V
-
Number of Battery Cells1
Featured Parts (3)
| 零件编号 | 供应商 | 类别 | 说明 | |||
|---|---|---|---|---|---|---|
|
|
LTC4063EDD | Analog Devices | Battery Management ICs | Linear Battery Charger Li-Ion/Li-Pol 1000mA 4.2V 10-Pin DFN EP | 买入 | |
|
|
LTC4063EDD#TRPBF | Analog Devices | Battery Management ICs | Linear Battery Charger Li-Ion/Li-Pol 1000mA 4.2V 10-Pin DFN EP T/R | 买入 | |
|
|
LTC4063EDD#PBF | Analog Devices | Battery Management ICs | Linear Battery Charger Li-Ion/Li-Pol 1000mA 4.2V 10-Pin DFN EP Tube | 买入 | |