DC2057A, Demonstration Board using LTC3638EMSE High Efficiency, High VIN, 250mA Step-Down Converter
使用 Analog Devices 的 LTC3638EMSE 的参考设计
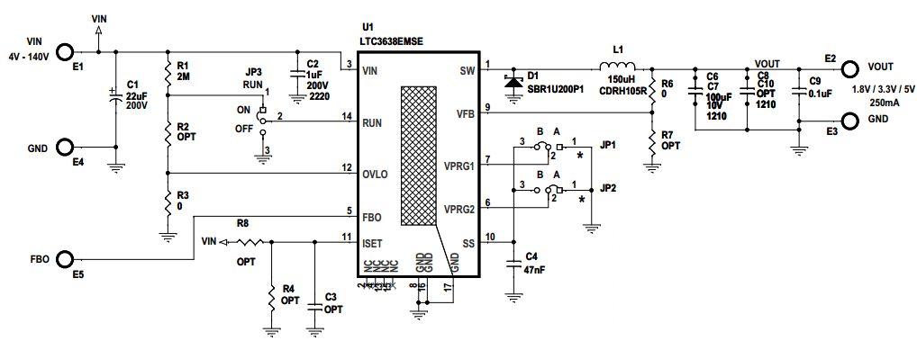
Image
1 / 1
相关文件
依据最终产品
- Automotive and Transportation
- Backplane Distributed Power
- Battery Charger
- Industrial Control
- Military and Avionics Imaging
- Portable
- Portable Medical Devices
说明
- DC2057A, Demonstration Board using LTC3638EMSE High Efficiency, high input voltage, 250mA output DC/DC power supply featuring the LTC3638. The IC operates with high efficiency Burst Mode operation and includes an internal high side power MOSFET. The board will accept an input voltage between 4V and 140V, and provide jumper selected output voltages of 1.8V, 3.3V, 5V with an option for additional voltages. The IC includes internal soft-start and a provision for increasing soft-start time
主要特色
-
Conversion TypeDC to DC
-
Input Voltage4 to 140 V
-
Output Voltage1.8|3.3|5 V
-
Output Current0.25 A
-
Efficiency83.7 %
-
TopologyBuck
Featured Parts (2)
| 零件编号 | 供应商 | 类别 | 说明 | |||
|---|---|---|---|---|---|---|
|
|
LTC3638EMSE#TRPBF | Analog Devices | DC to DC Converter and Switching Regulator Chip | Conv DC-DC 4V to 140V Step Down Single-Out 0.8V to 140V 0.25A 12-Pin MSOP EP T/R | 买入 | |
|
|
LTC3638EMSE#PBF | Analog Devices | DC to DC Converter and Switching Regulator Chip | Conv DC-DC 4V to 140V Step Down Single-Out 0.8V to 140V 0.25A 12-Pin MSOP EP Tube | 买入 | |