DC1605B, Demo Board Using for LTC2936CGN Programmable Hex Voltage Supervisor with EEPROM and Comparator Outputs
使用 Analog Devices 的 LTC2936CGN 的参考设计
Image
1 / 5
依据最终产品
- Data Storage Devices
- Desktops and Servers
- Telecom Equipments
说明
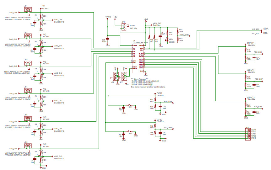
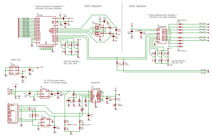
- DC1605B, Demo Board Using for LTC2936CGN Programmable Hex Voltage Supervisor with EEPROM and Comparator Outputs. The DC1605B is a demonstration system that showcases the LTC2936, a 6-channel I2C/SMBus voltage supervisor with EEPROM. The LTC2936 simultaneously monitors up to six power supply voltages and detects under voltage and overvoltage conditions. In addition the LTC2936 monitors two GPI pins and is able to drive three GPIO pins to indicate OV, UV, system reset, system alert or other control signal
Featured Parts (11)
| 零件编号 | 供应商 | 类别 | 说明 | |||
|---|---|---|---|---|---|---|
|
|
LTC2637CMS-HMX12#TRPBF | Analog Devices | Digital to Analog Converters - DACs | DAC 8-CH 12-bit 16-Pin MSOP T/R | 买入 | |
|
|
LT6654AMPS6-4.096#TRMPBF | Analog Devices | Voltage References | V-Ref Precision 4.096V 10mA 6-Pin TSOT-23 T/R | 买入 | |
|
|
LTC6078CMS8 | Analog Devices | Operational Amplifiers - Op Amps | Op Amp Dual Low Noise Amplifier R-R I/O 5.5V 8-Pin MSOP | 买入 | |
|
|
LTC2637CMS-HMX12#PBF | Analog Devices | Digital to Analog Converters - DACs | DAC 8-CH 12-bit 16-Pin MSOP Tube | 买入 | |
|
|
LT6654AMPS6-4.096#TRPBF | Analog Devices | Voltage References | V-Ref Precision 4.096V 10mA 6-Pin TSOT-23 T/R | 买入 | |
|
|
LTC2499CUHF#PBF | Analog Devices | Analog to Digital Converters - ADCs | 16-Channel Single ADC Delta-Sigma 7.5sps 24-bit Serial 38-Pin QFN EP Tube | 买入 | |
|
|
24AA02T-I/OT | Microchip Technology | EEPROM | EEPROM Serial-I2C 2K-bit 256 x 8 1.8V/2.5V/3.3V/5V Automotive AEC-Q100 5-Pin SOT-23 T/R | 买入 | |
|
|
LT6654AMPS6-4.096#PBF | Analog Devices | Voltage References | V-Ref Precision 4.096V 10mA 6-Pin TSOT-23 T/R | 买入 | |
|
|
LTC4415IMSE#PBF | Analog Devices | OR Controllers | OR Controller Single 0.07Ohm 16-Pin MSOP EP Tube | 买入 | |
|
|
LTC2936CGN#PBF | Analog Devices | Supervisory Circuits | Processor Supervisor 6 Active Low/Open Drain 24-Pin SSOP N Tube | 买入 | |
|
|
LTC2936CGN#TRPBF | Analog Devices | Supervisory Circuits | Processor Supervisor 6 Active Low/Open Drain 24-Pin SSOP N T/R | 买入 | |