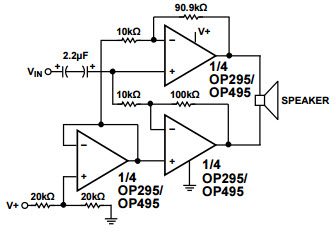
Typical Application for OP295GSZ Single-Supply Differential Speaker Driver

Using Part

Fabricant

Analog Devices
  • Catégorie d'application
    Amplificateurs et comparateurs
  • Type de produit
    Amplificateur différentiel

Pour les produits finaux

  • Actuator Driver
  • Battery Powered Instrument
  • Power Conditioner
  • Power Supply Monitoring
  • Servo Amplifier

Description

  • Typical Application for OP295GSZ Single-Supply Differential Speaker Driver. Rail-to-rail output swing combined with dc accuracy are the key features of the OP295 dual CBCMOS operational amplifier. for users of 3.3V systems such as lithium batteries, the OP295 is specified for 3V operation

Caractéristiques principales

  • Gain
    1000 dB
  • Number of Supplies
    Single
  • Supply Voltage
    3 to 36 V

Nous avons mis à jour notre politique de confidentialité. Prenez un moment pour lire les changements. En cliquant sur "J'accepte", vous acceptez la clause de confidentialité d'Arrow Electronics ainsi que les conditions d'utilisation.

Notre site Internet place des cookies sur votre appareil pour améliorer votre expérience et pour améliorer notre site. Pour en savoir plus sur les cookies que nous utilisons et la façon de les désactiver, cliquez ici. Des cookies et des technologies de suivi peuvent être utilisés à des fins de marketing. En cliquant sur « Accepter », vous consentez au placement de cookies sur votre appareil et à notre utilisation de technologies de suivi. Cliquez sur « En savoir plus » pour de plus amples informations et instructions sur la façon de désactiver les cookies et les technologies de suivi. Même si l'acceptation des cookies et technologies de suivi est volontaire, leur désactivation peut entraîner un mauvais fonctionnement du site Internet et certaines publicités peuvent être moins pertinentes pour vous. Nous respectons votre confidentialité. Lisez notre politique de confidentialité ici.