Typical Application for OP113FSZ Ultraprecision RTD Amplifier

Using Part

Fabricant

Analog Devices
  • Catégorie d'application
    Amplificateurs et comparateurs
  • Type de produit
    Amplification analogique

Pour les produits finaux

  • Battery Powered Instrument
  • Digital Scale
  • Multimedia Devices
  • Strain Gauge
  • Temperature Control System

Description

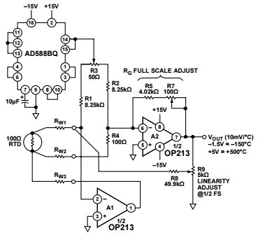
  • Typical Application for OP113FSZ Ultraprecision RTD Amplifier. The OPx13 family of single-supply operational amplifiers features both low noise and drift. It has been designed for systems with internal calibration. Often these processor-based systems are capable of calibrating corrections for offset and gain, but they cannot correct for temperature drifts and noise

Caractéristiques principales

  • Number of Supplies
    Single
  • Supply Voltage
    4 to 36 V

Nous avons mis à jour notre politique de confidentialité. Prenez un moment pour lire les changements. En cliquant sur "J'accepte", vous acceptez la clause de confidentialité d'Arrow Electronics ainsi que les conditions d'utilisation.

Notre site Internet place des cookies sur votre appareil pour améliorer votre expérience et pour améliorer notre site. Pour en savoir plus sur les cookies que nous utilisons et la façon de les désactiver, cliquez ici. Des cookies et des technologies de suivi peuvent être utilisés à des fins de marketing. En cliquant sur « Accepter », vous consentez au placement de cookies sur votre appareil et à notre utilisation de technologies de suivi. Cliquez sur « En savoir plus » pour de plus amples informations et instructions sur la façon de désactiver les cookies et les technologies de suivi. Même si l'acceptation des cookies et technologies de suivi est volontaire, leur désactivation peut entraîner un mauvais fonctionnement du site Internet et certaines publicités peuvent être moins pertinentes pour vous. Nous respectons votre confidentialité. Lisez notre politique de confidentialité ici.